繁體
无障碍
张家港市市场监督管理局
首页
新闻中心
信息公开
政务服务
互动交流
新闻中心
部门动态
通知公告
信息公开
信息公开指南
依申请公开
政府信息公开年报
法定主动公开内容
信息公开制度
政务服务
个人服务
法人服务
公共服务
互动交流
领导信箱
征集调查
在线访谈
当前位置 >
首页 > 张家港市市场监督管理局 > 新闻中心 >
通知公告
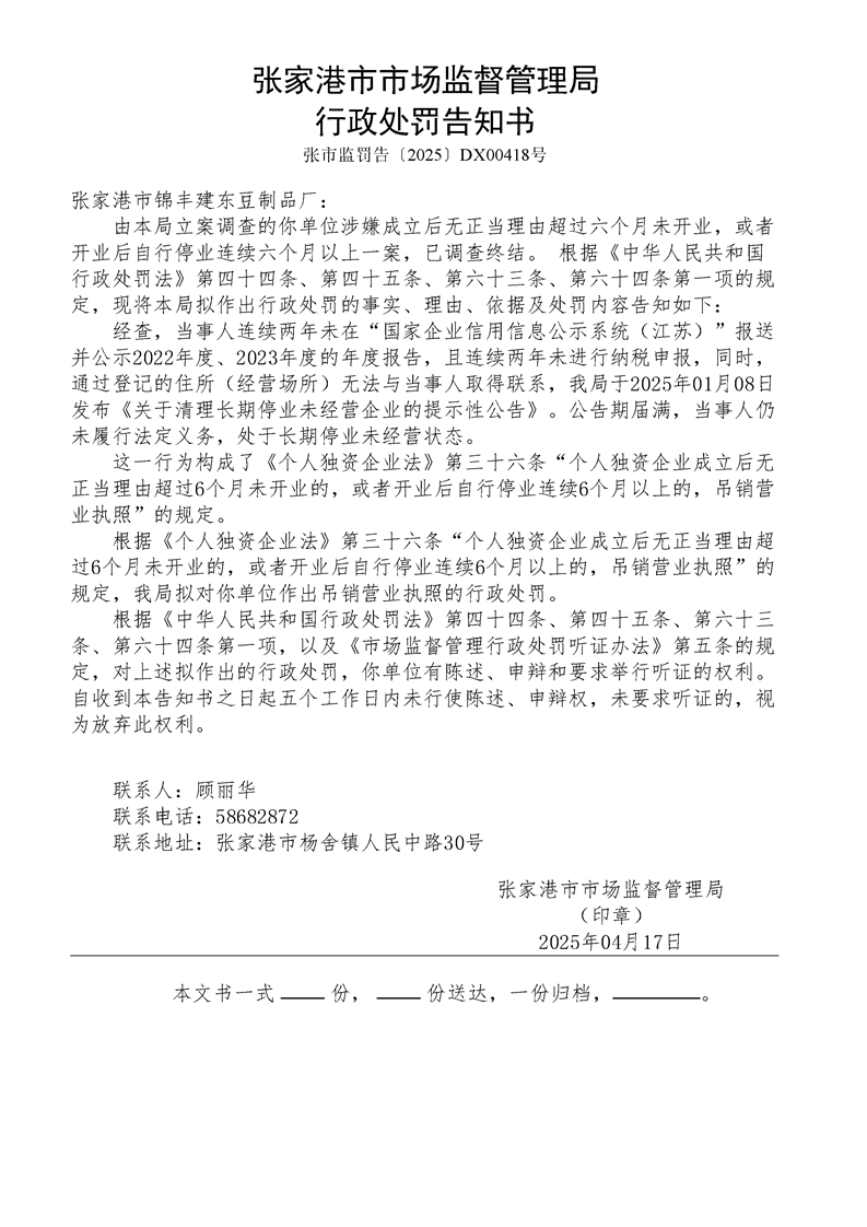
张家港市市场监督管理局行政处罚告知公告(个人独资企业)
来源:
张家港市市场监督管理局
发布时间:
2025-04-17 11:07:21
访问量:
字体
【
大
中
小
】
扫一扫在手机打开当前页
分享:
分享文章到
取消
分享
TOP
打印
关闭
点击收藏
点击分享
分享到:
回到顶部
map