当前位置 > 首页 > 张家港市市场监督管理局 > 新闻中心 > 通知公告

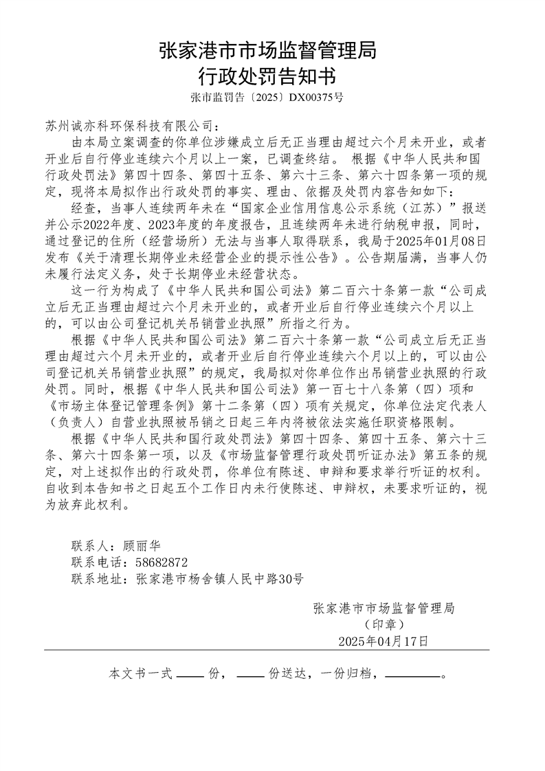
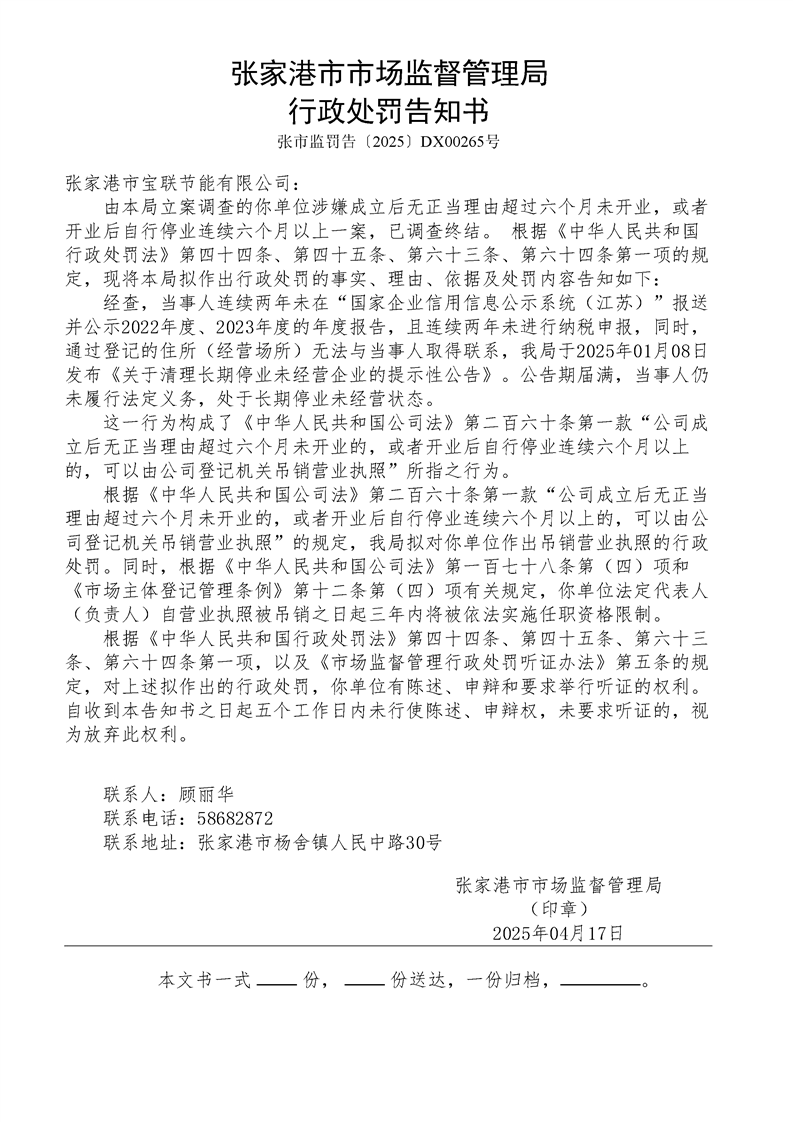
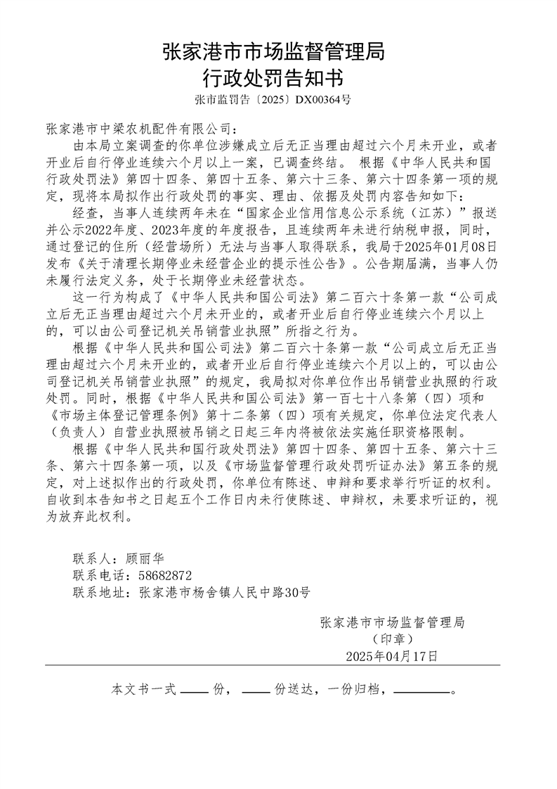
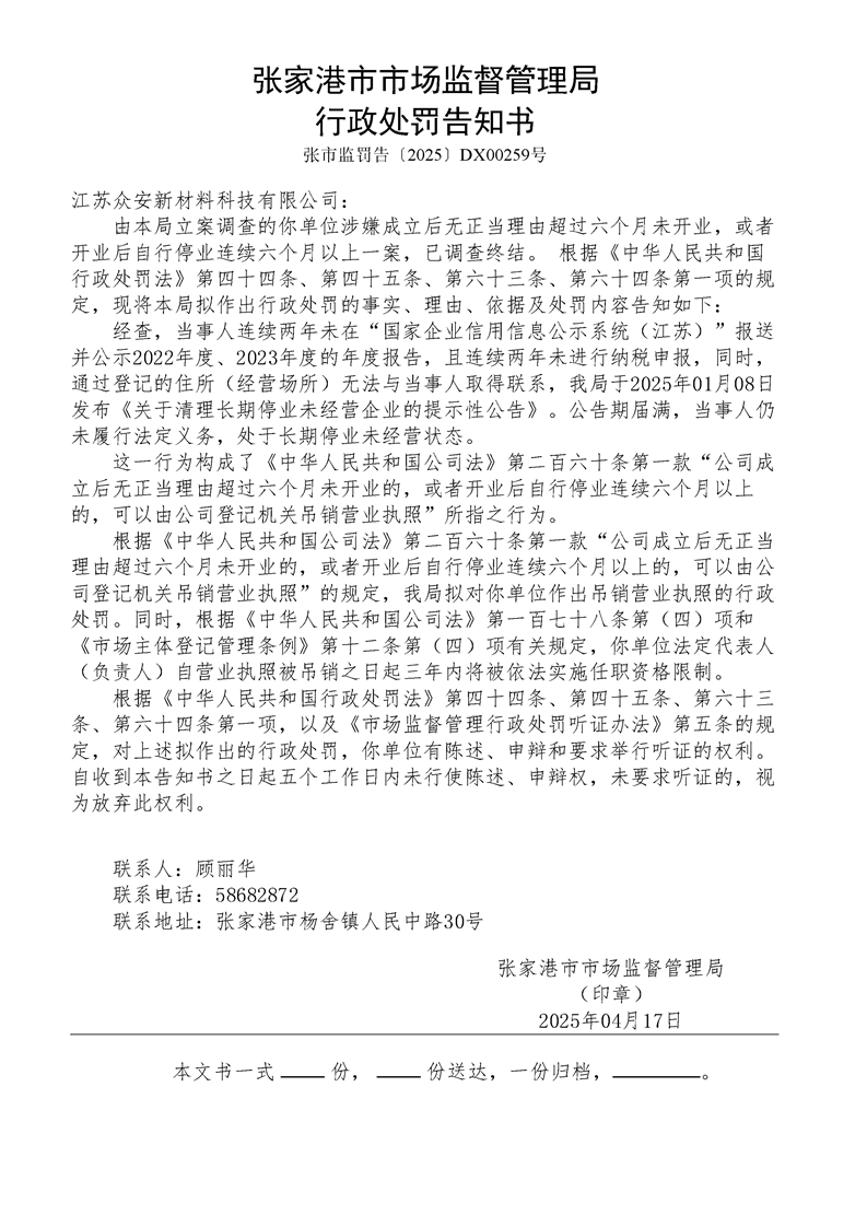
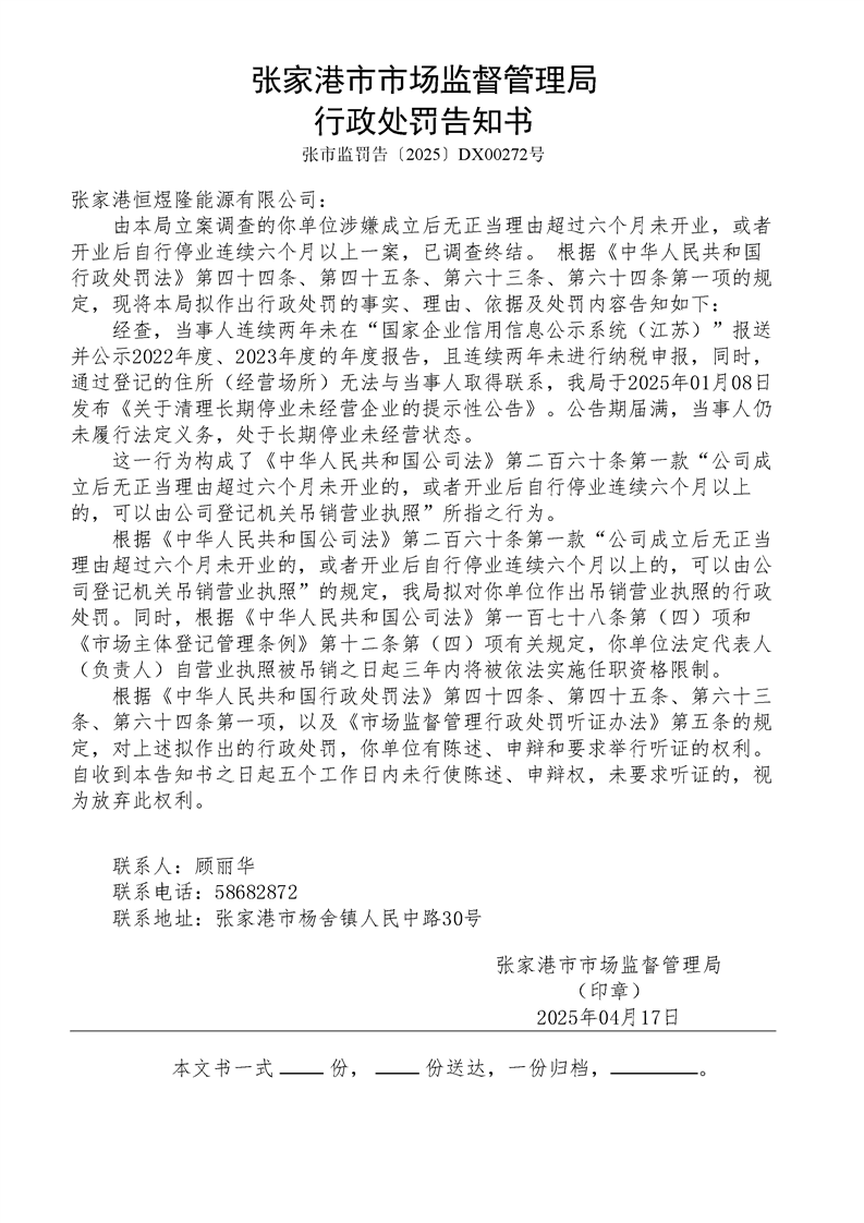
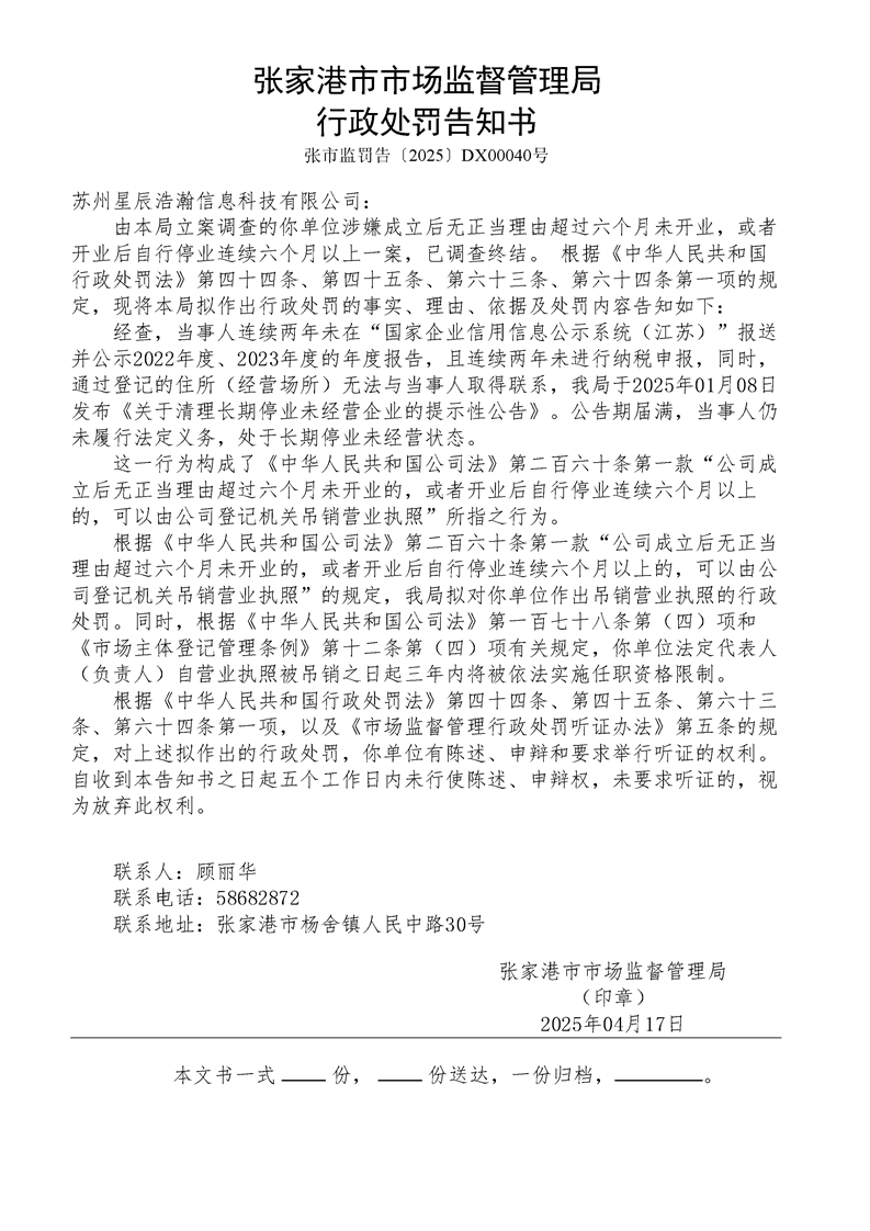
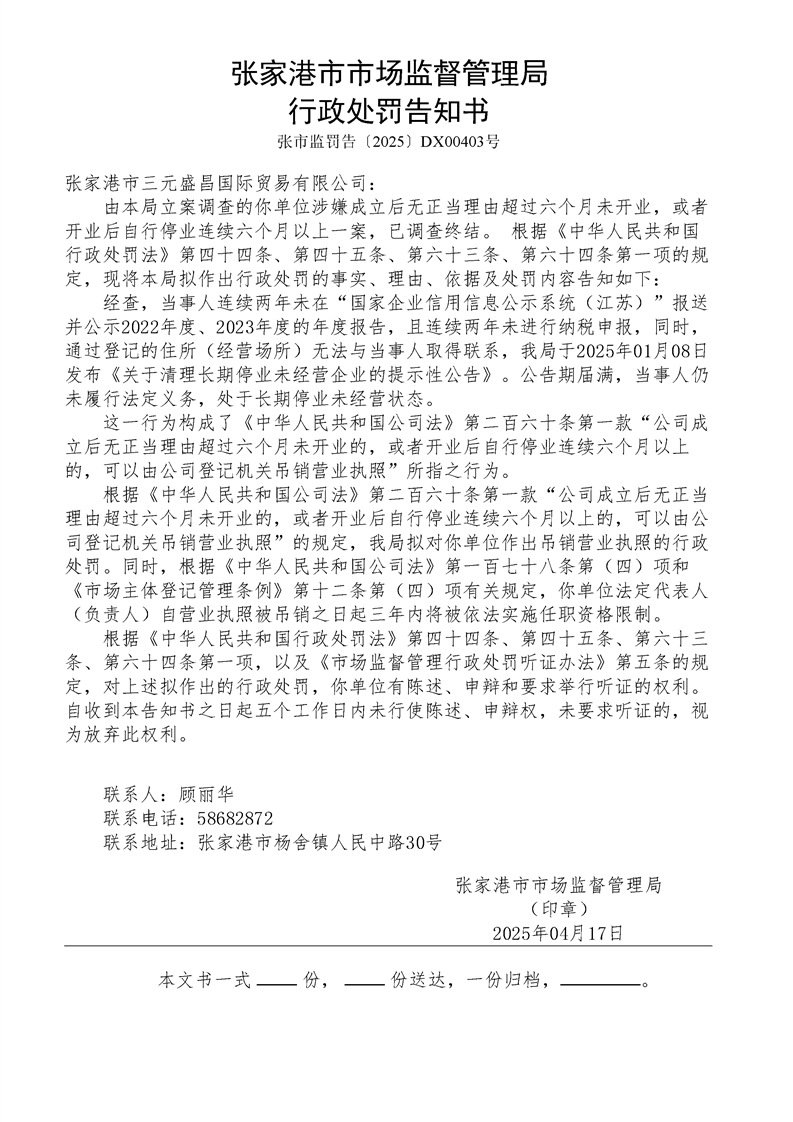
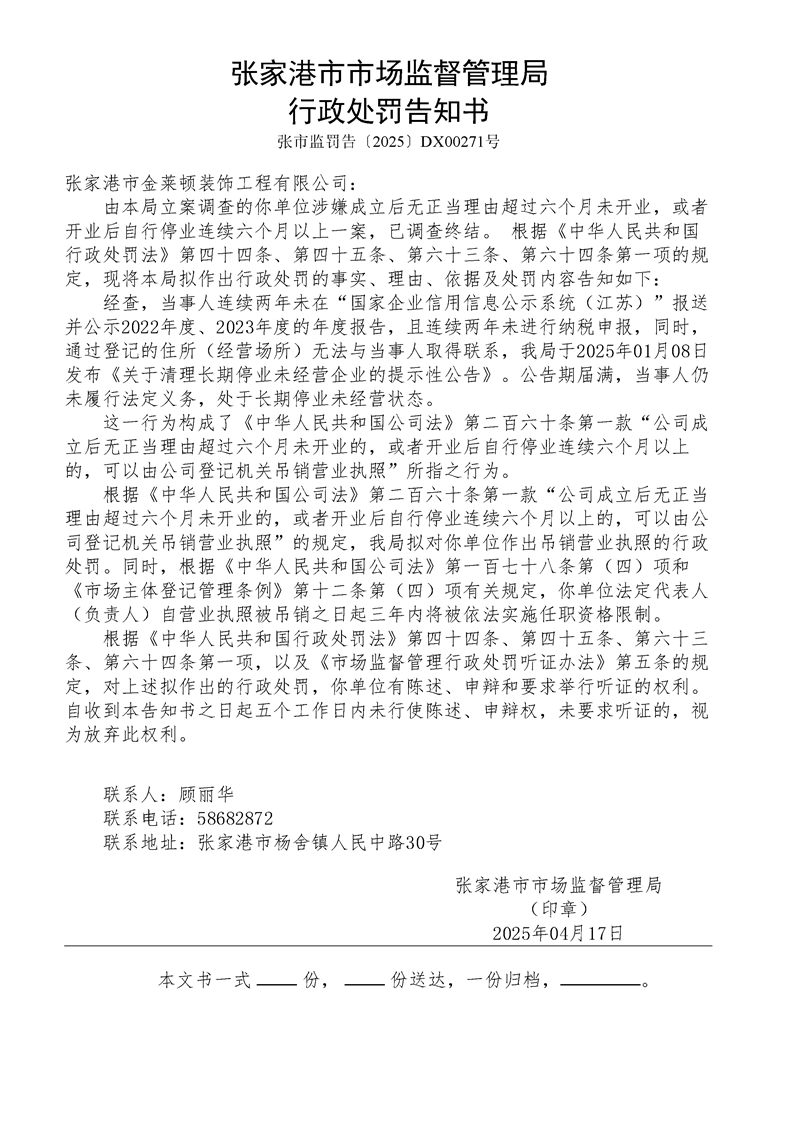
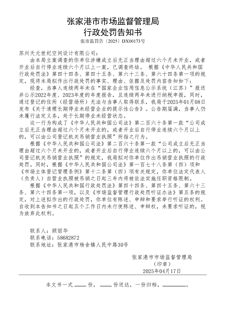
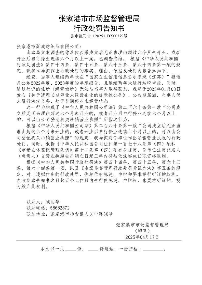
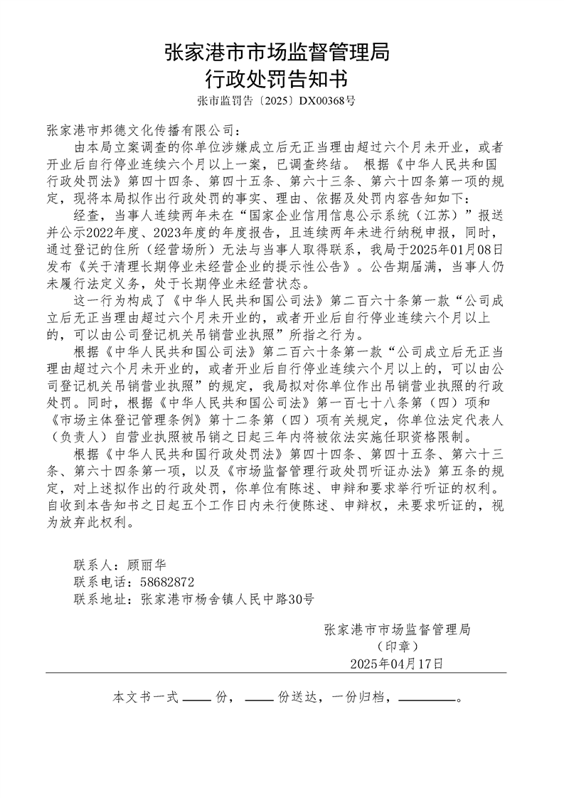
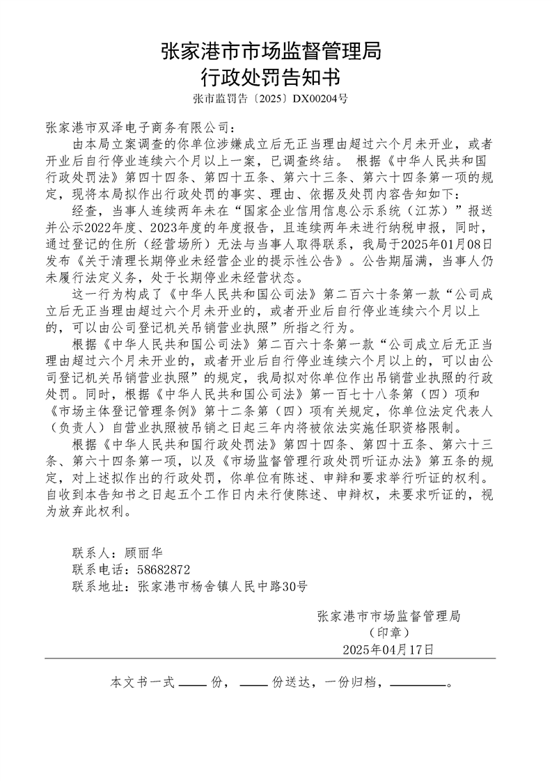
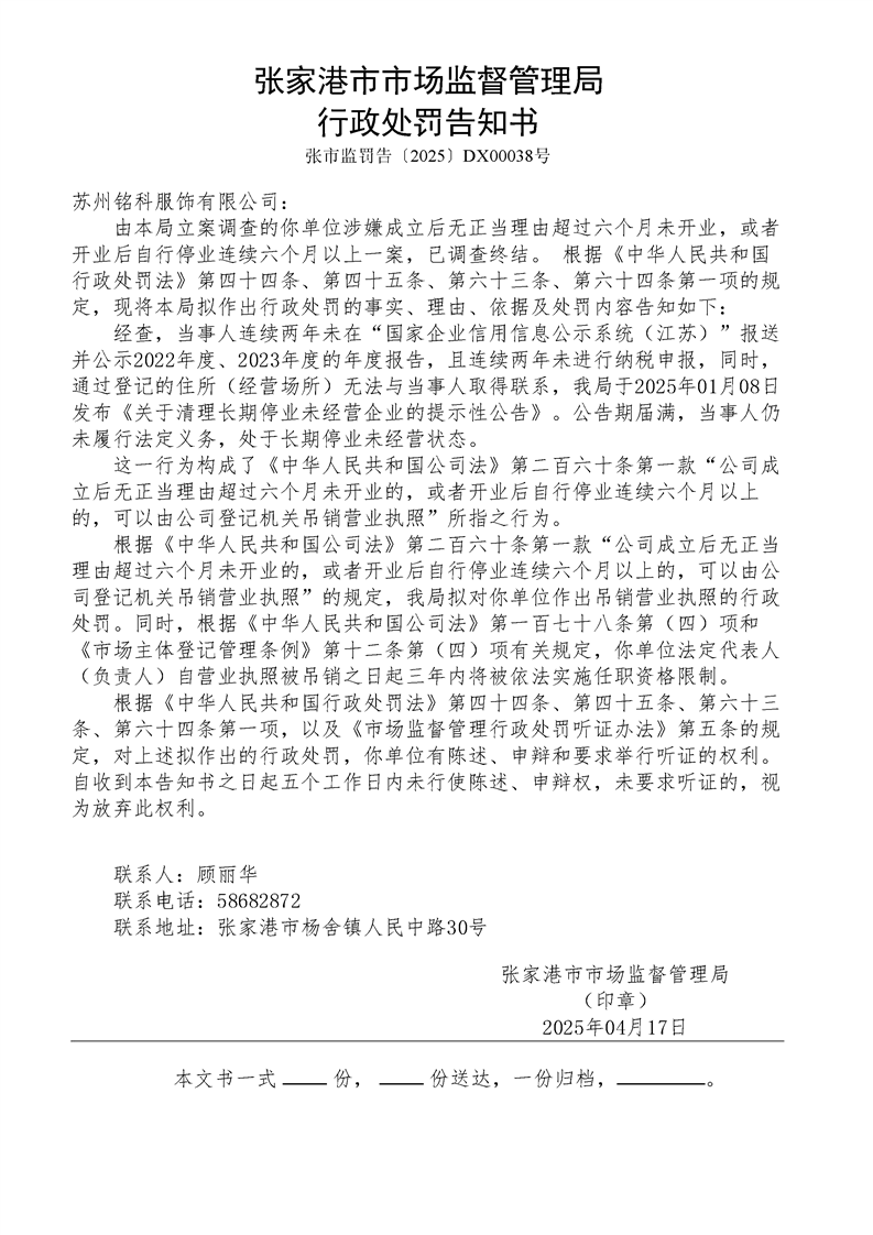
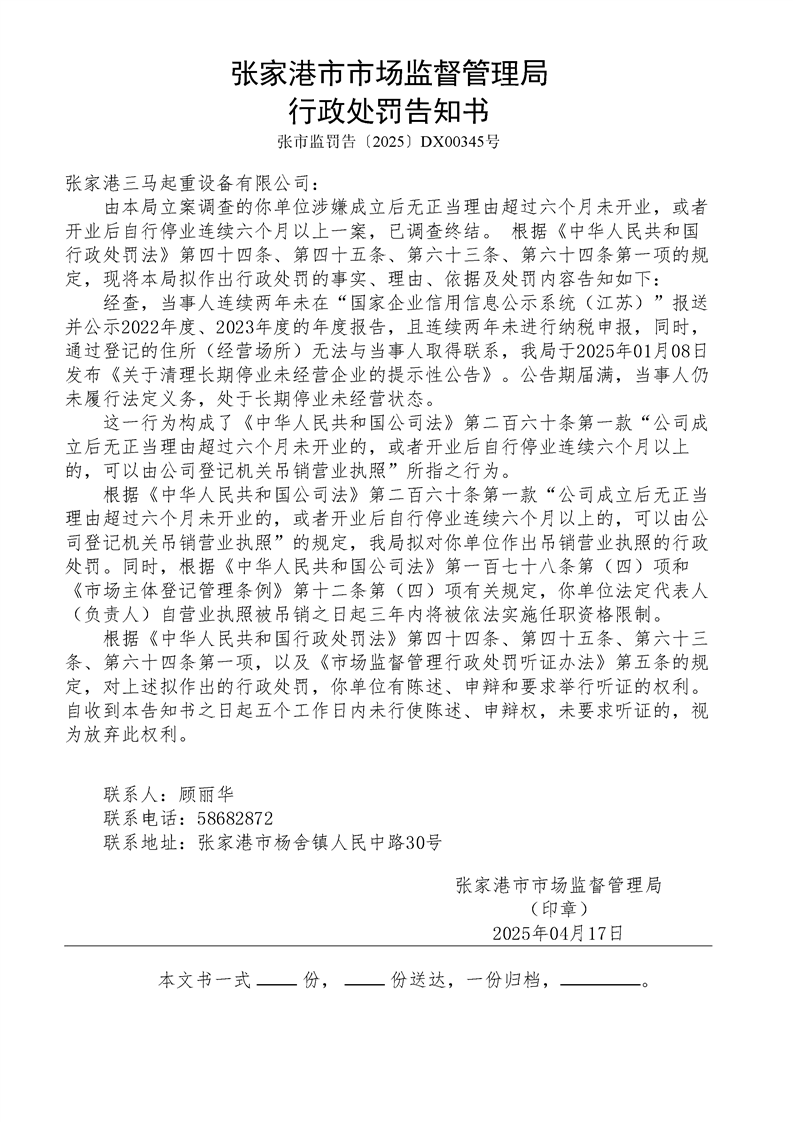
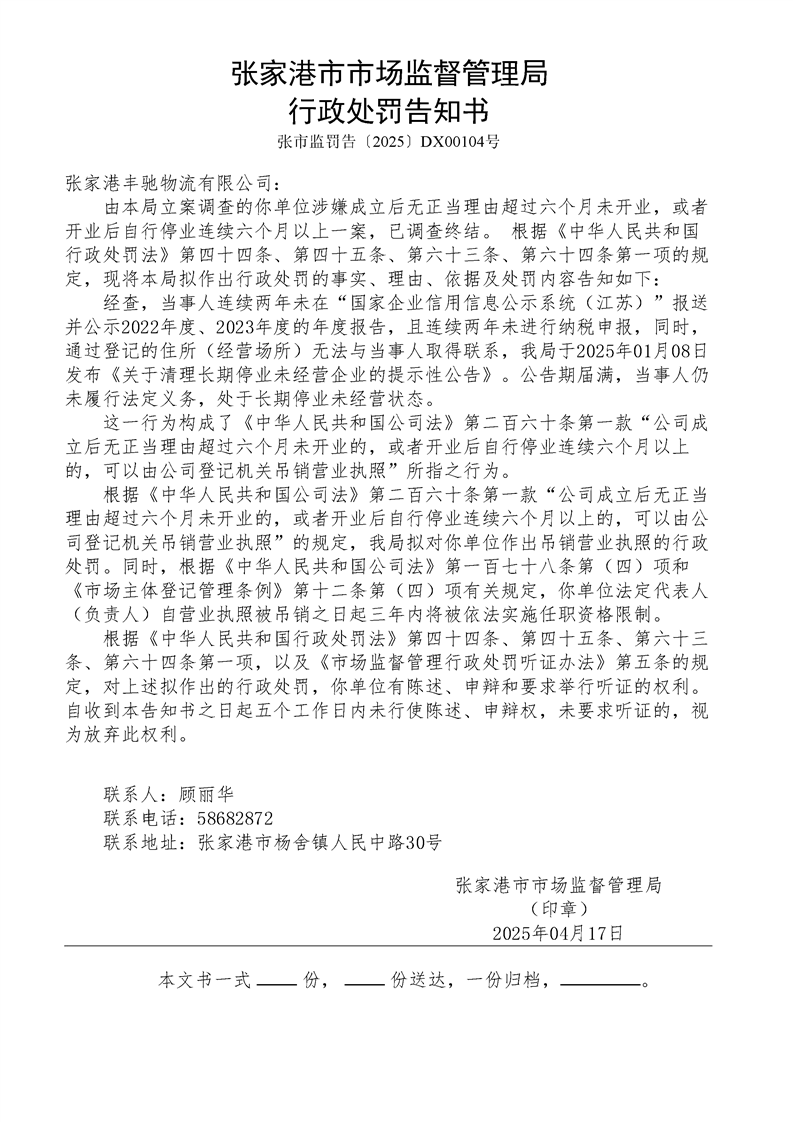
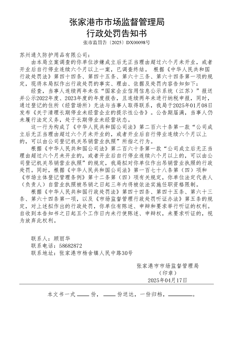
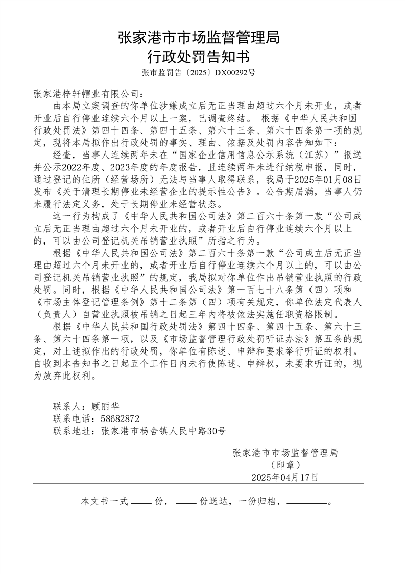
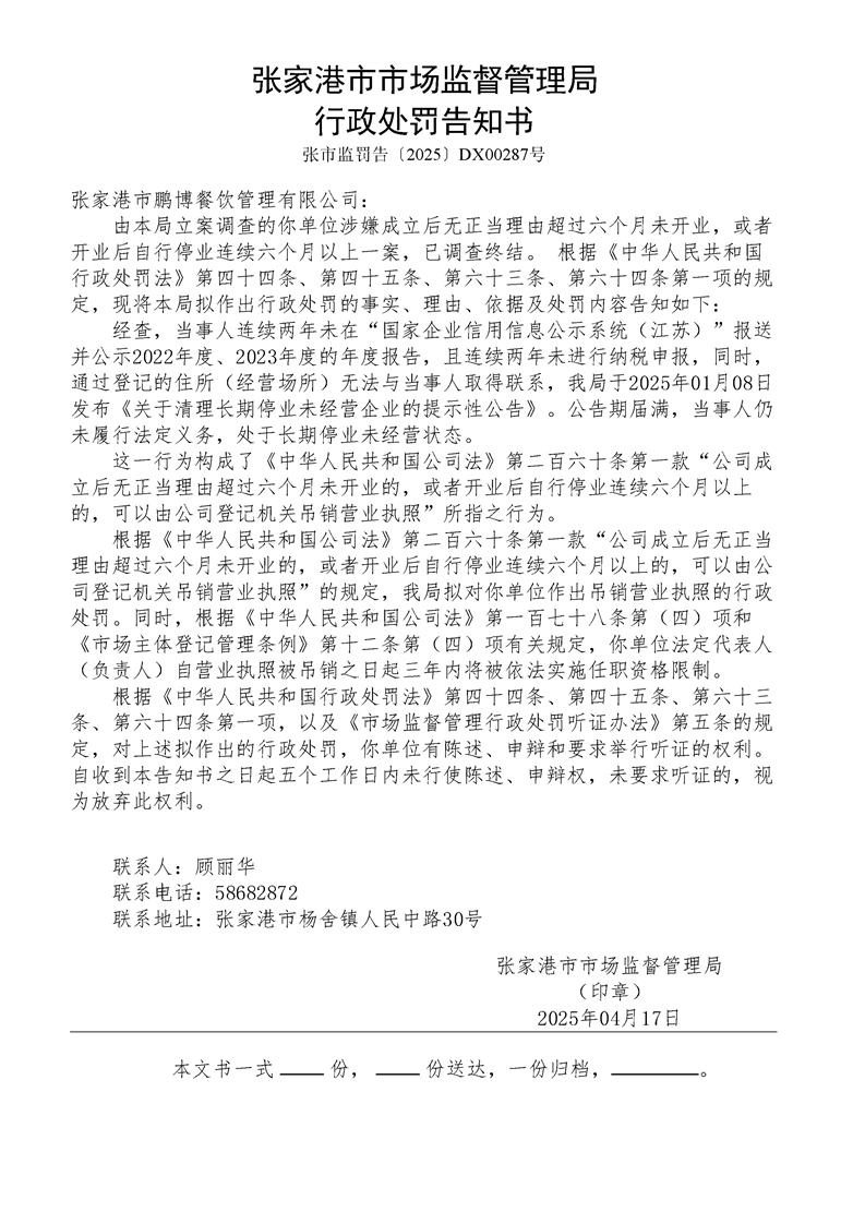
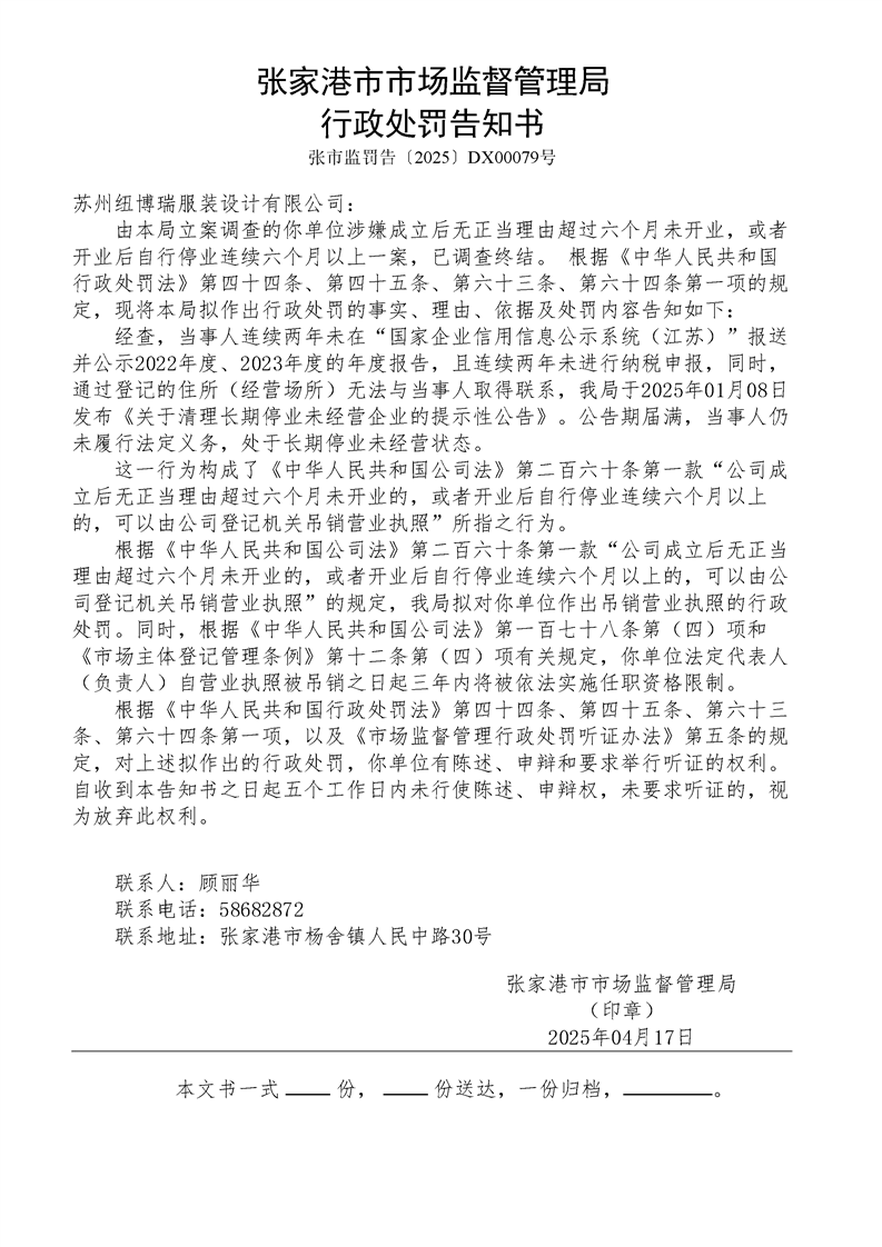
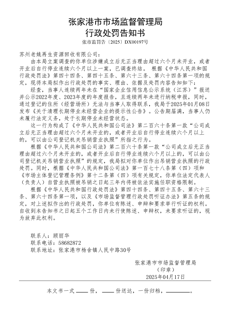
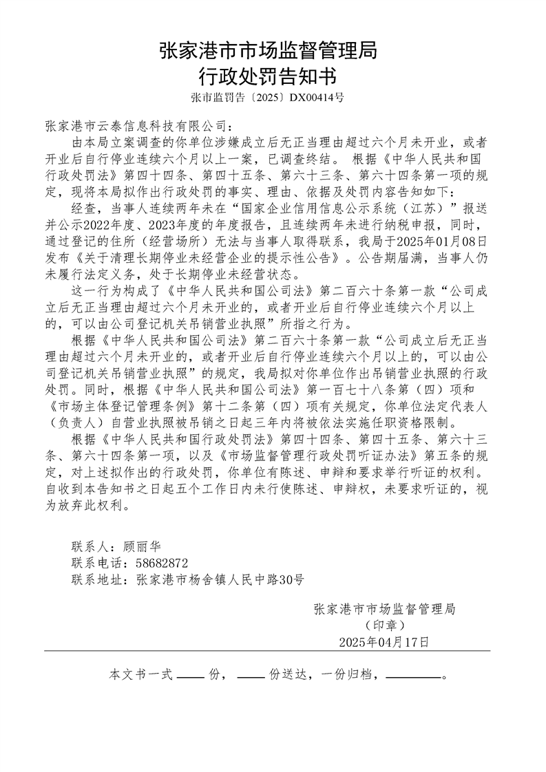
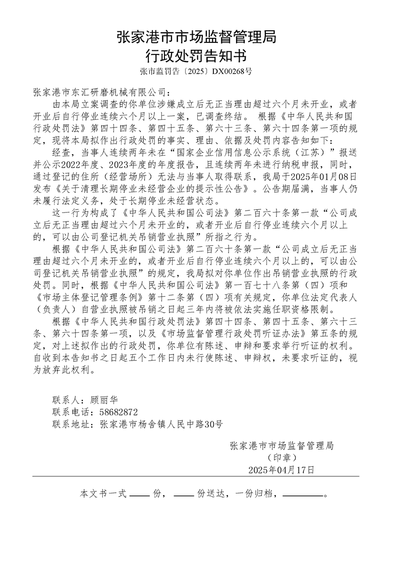
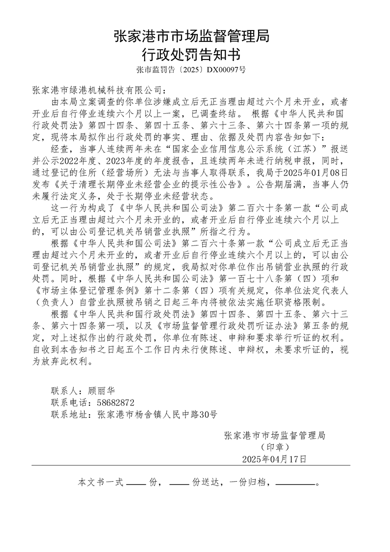
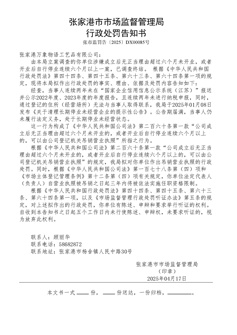
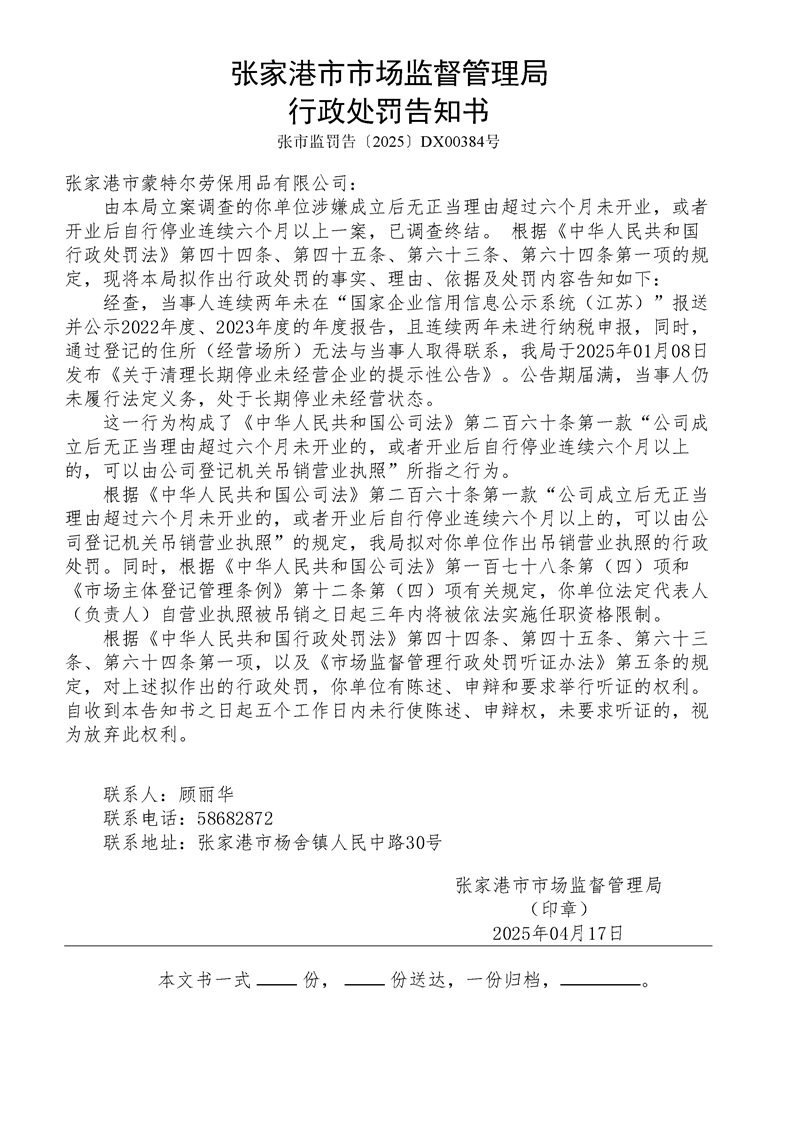
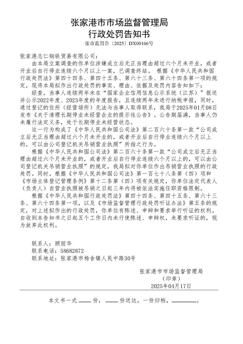
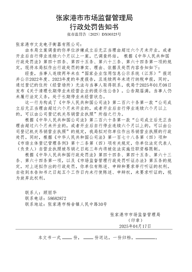
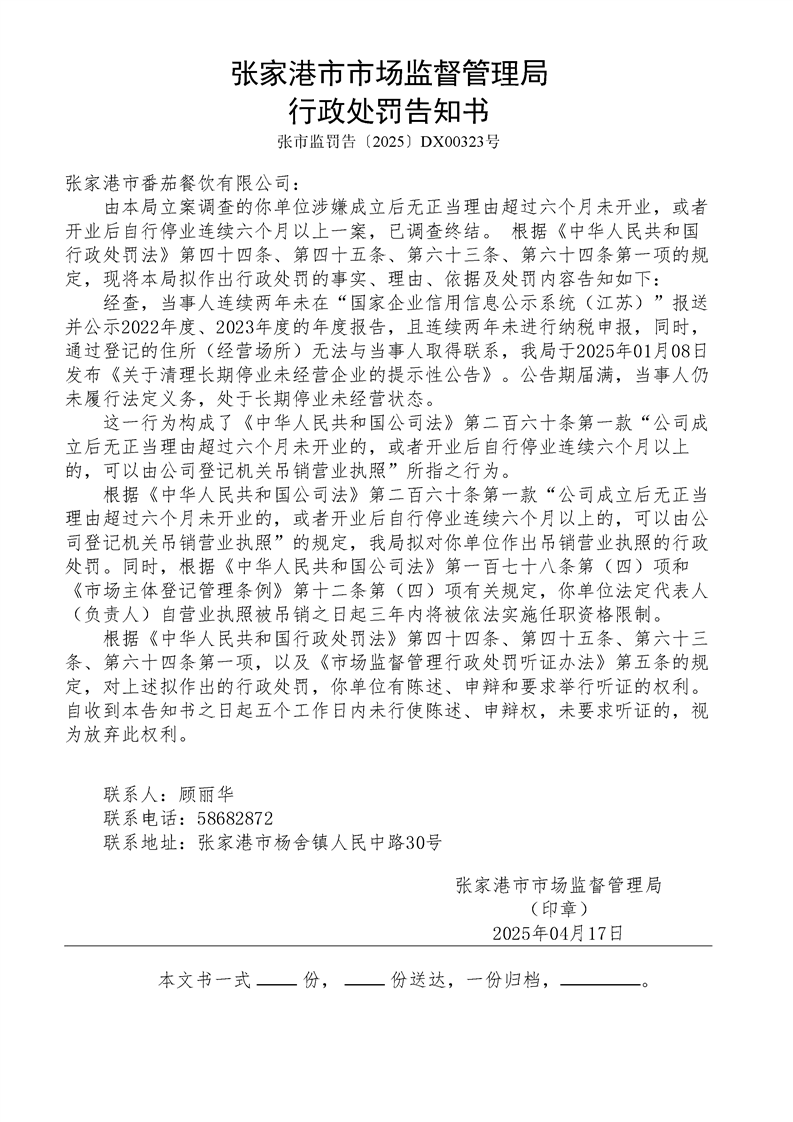
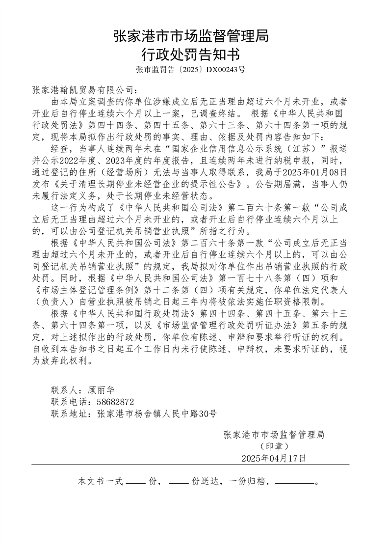
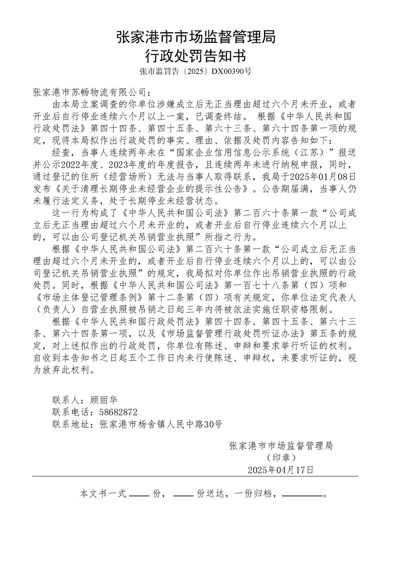
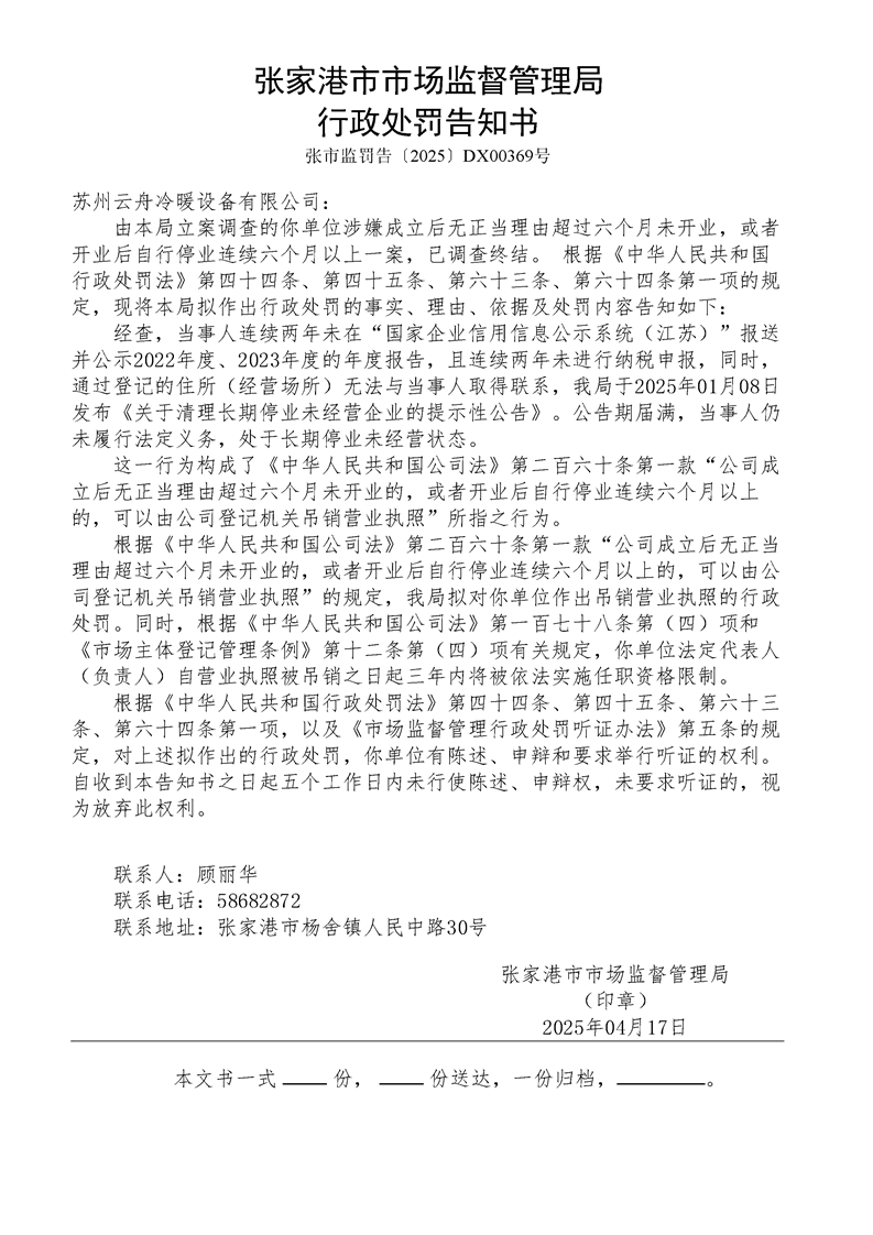
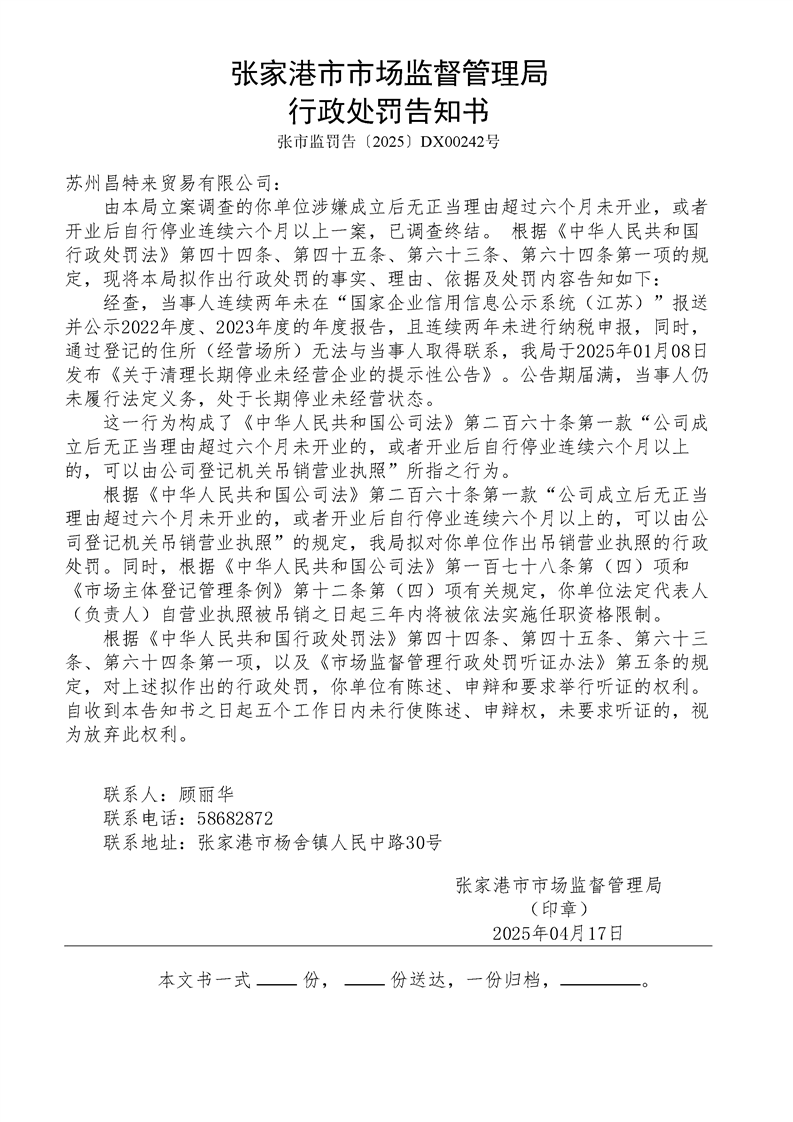
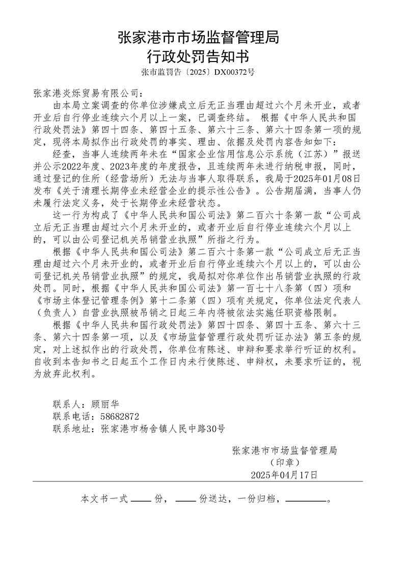
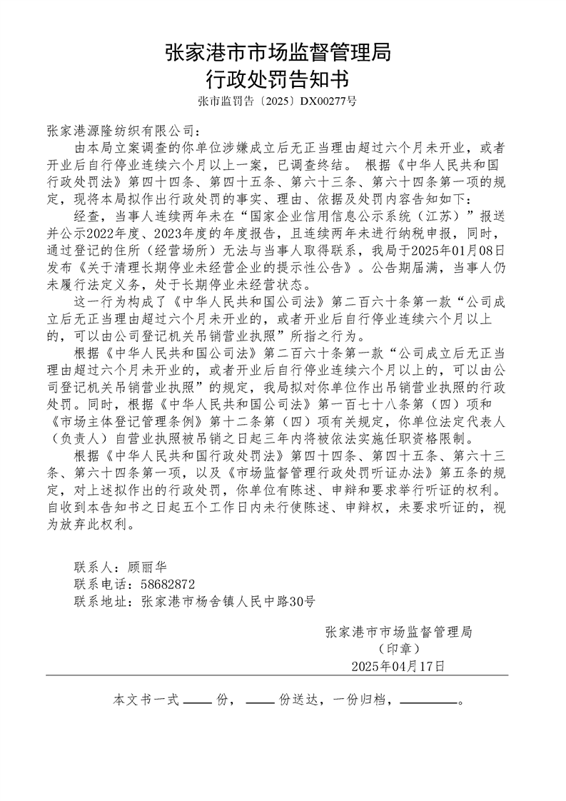
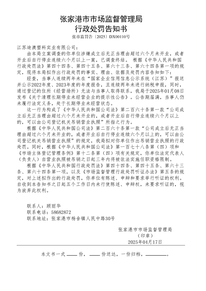
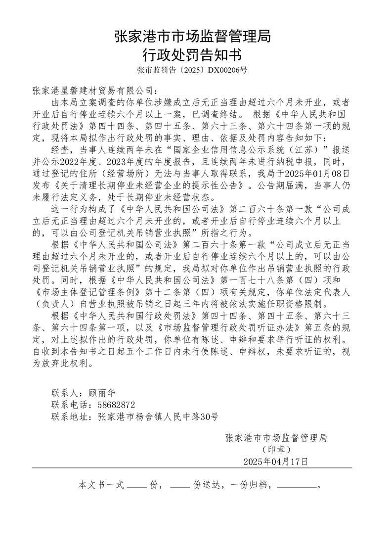
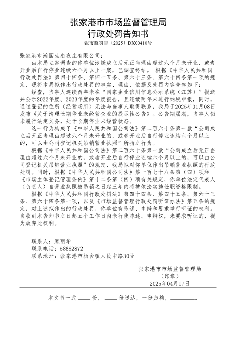
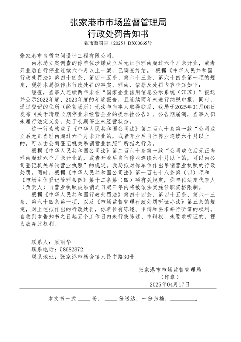
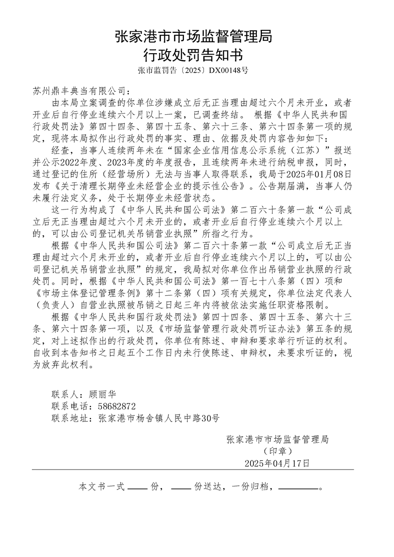
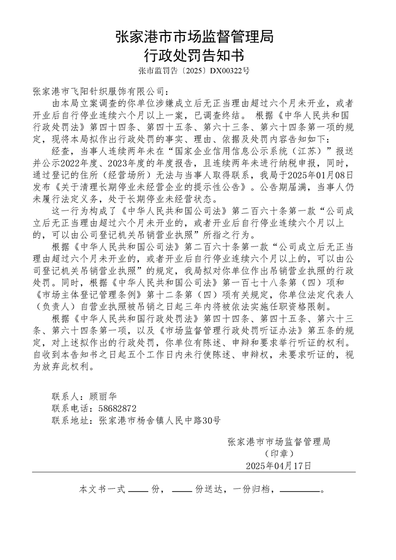
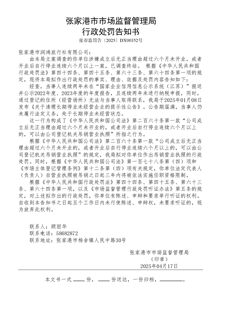
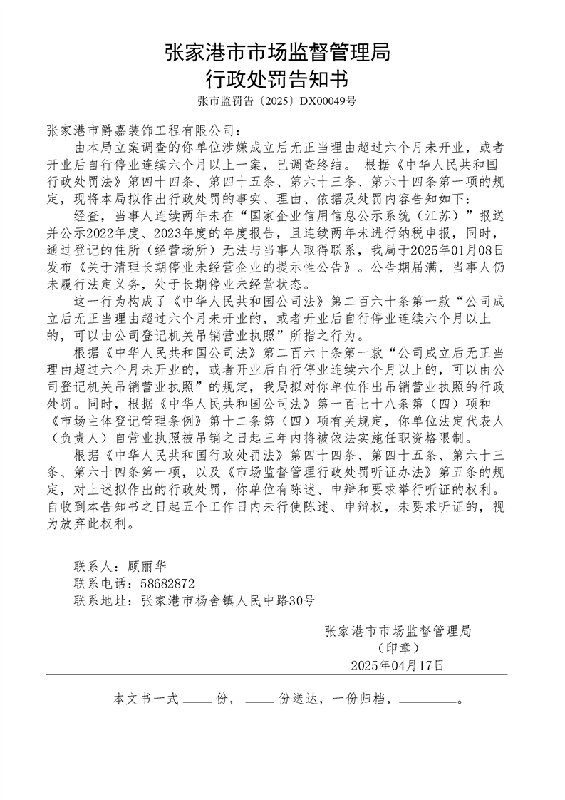
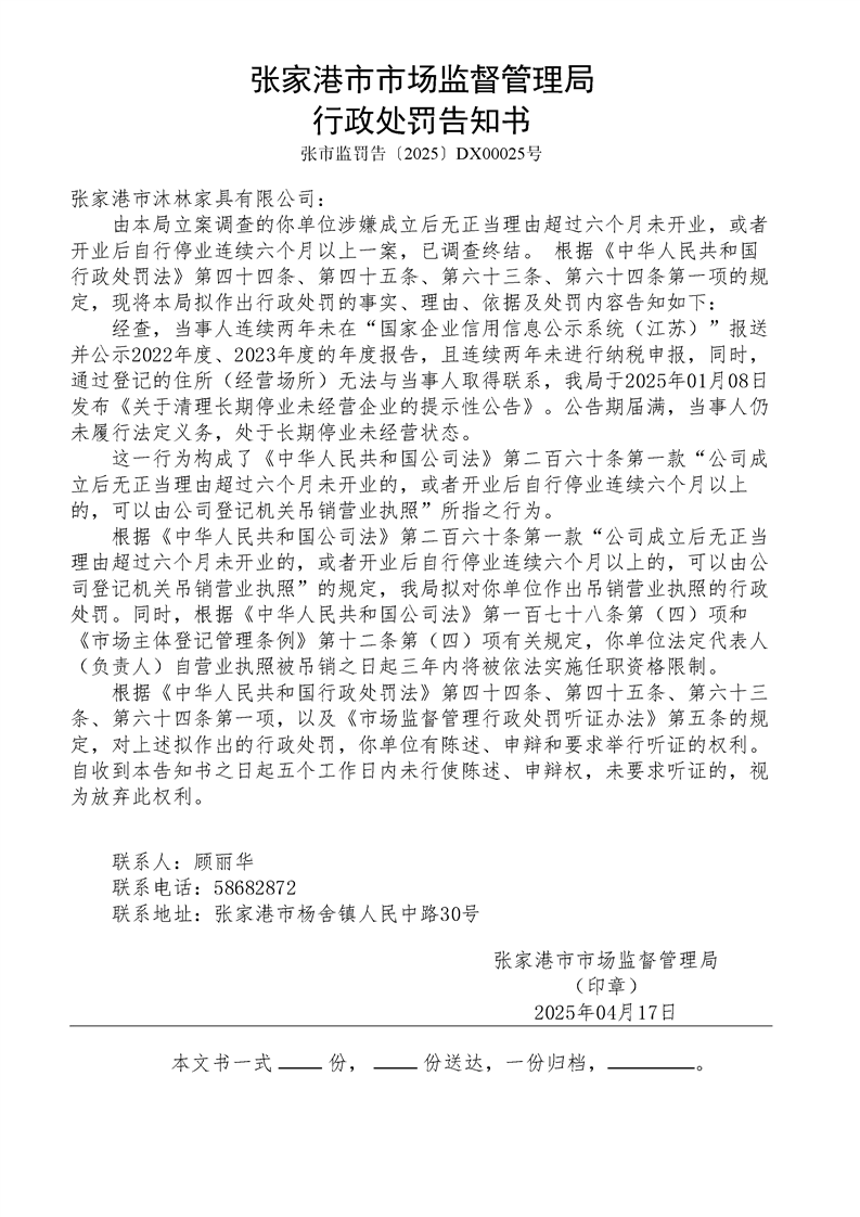
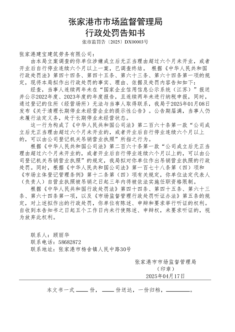
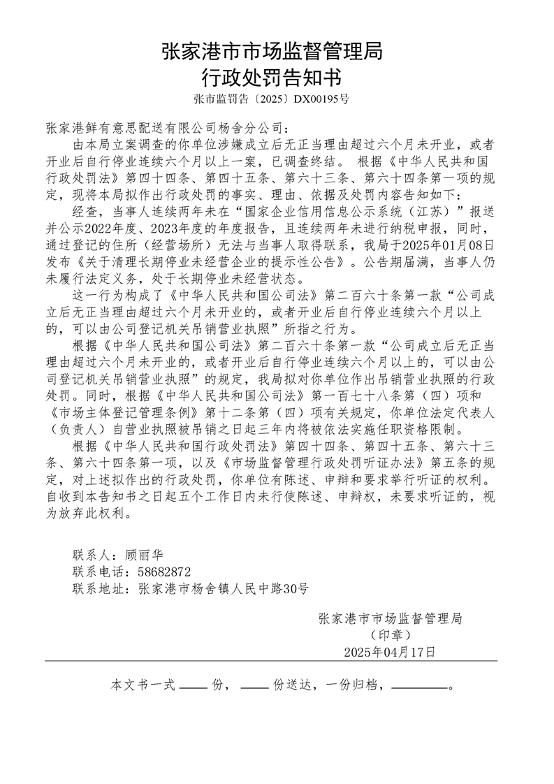
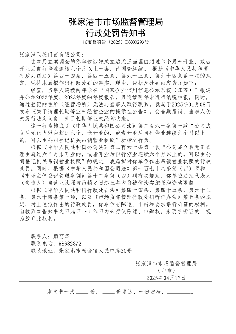
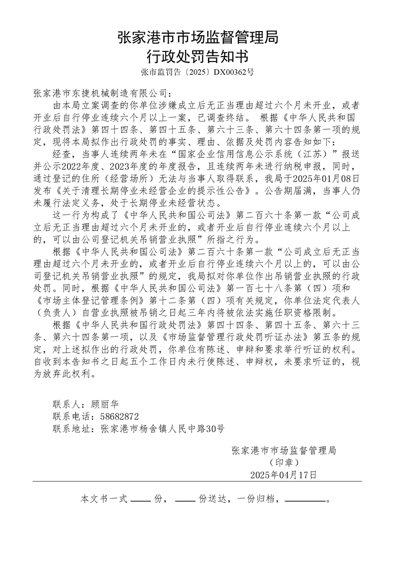
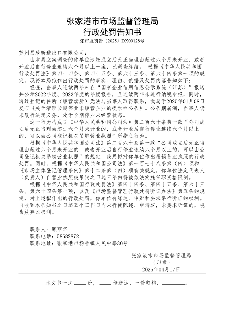
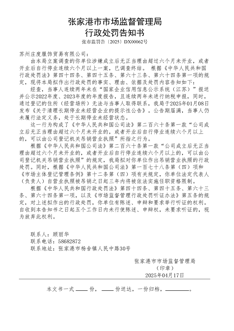
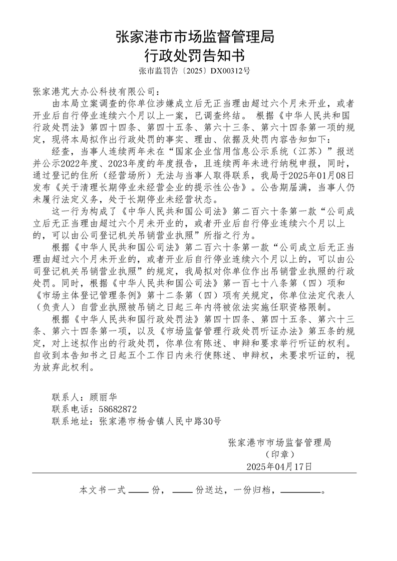
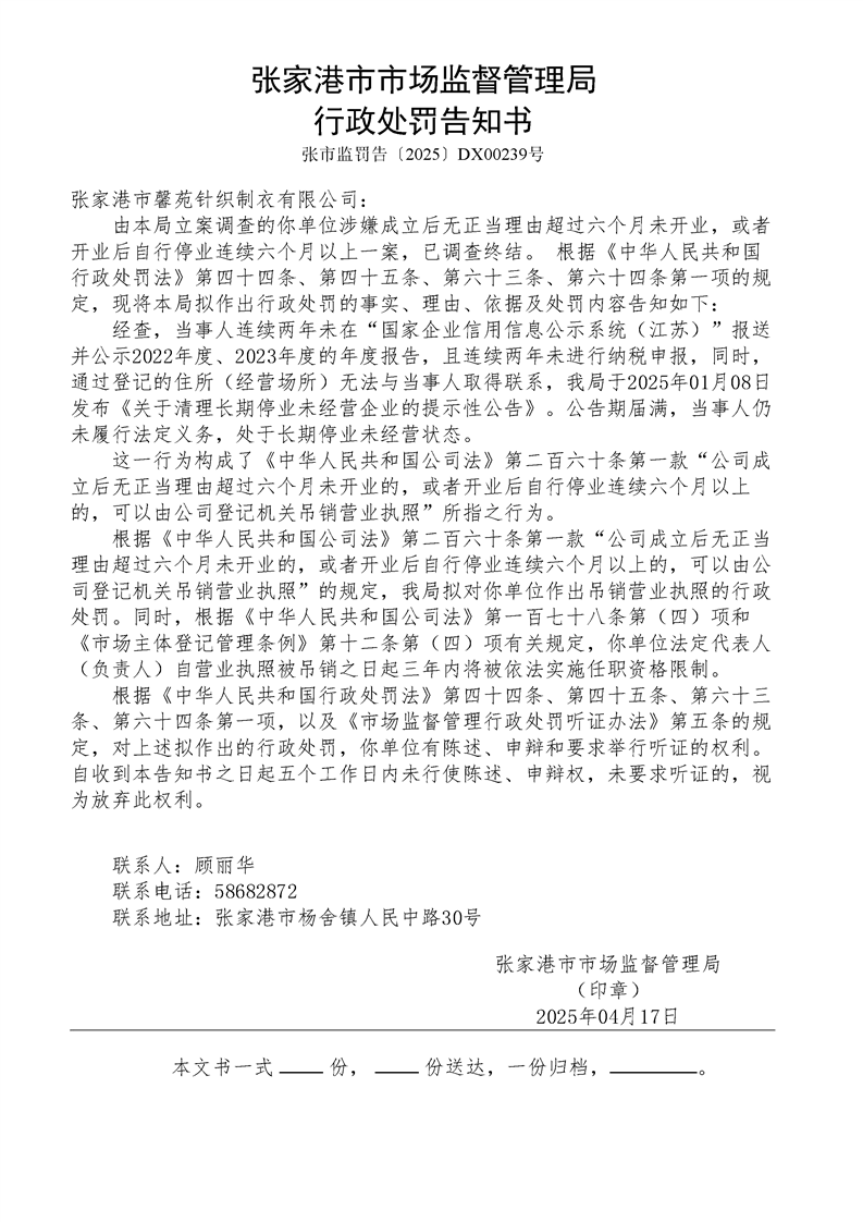
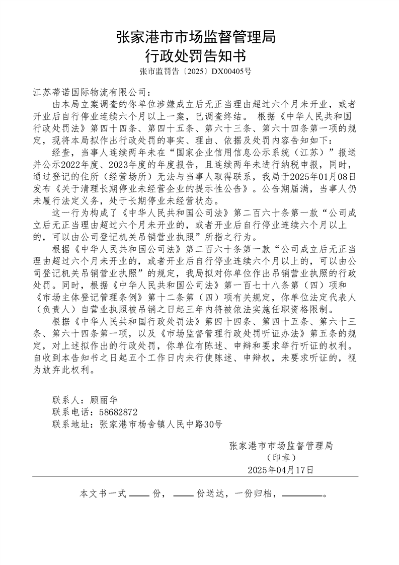
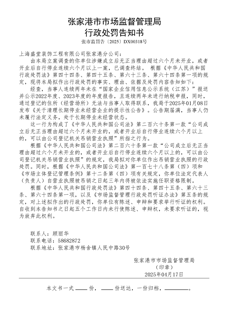
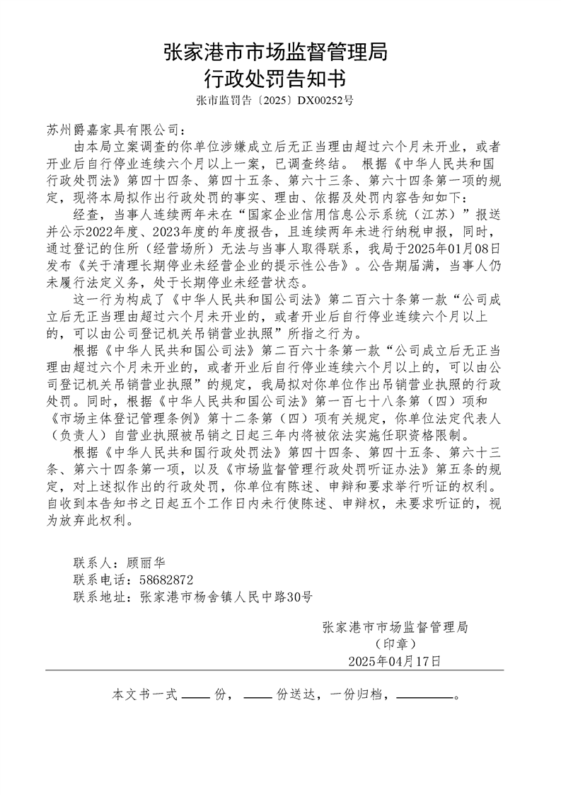
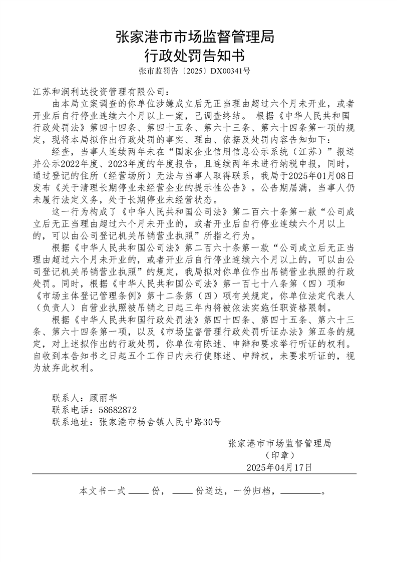
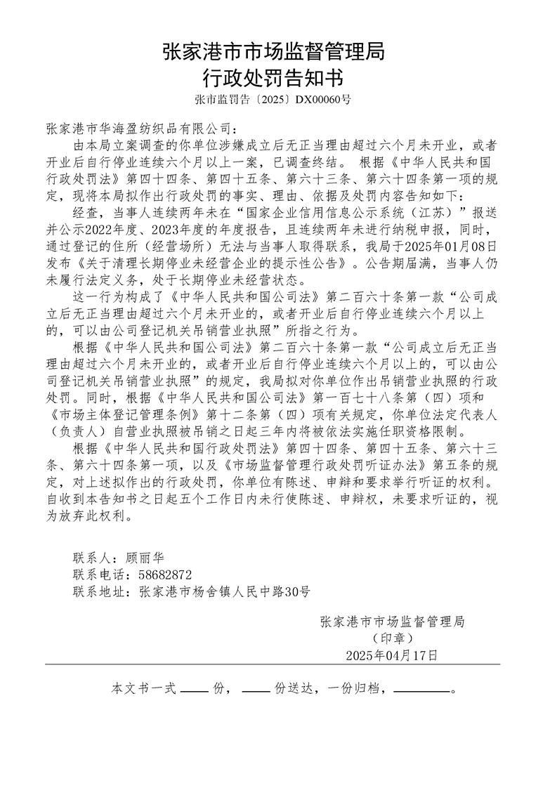
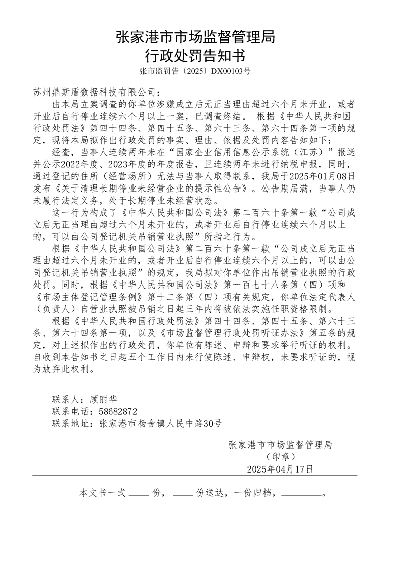
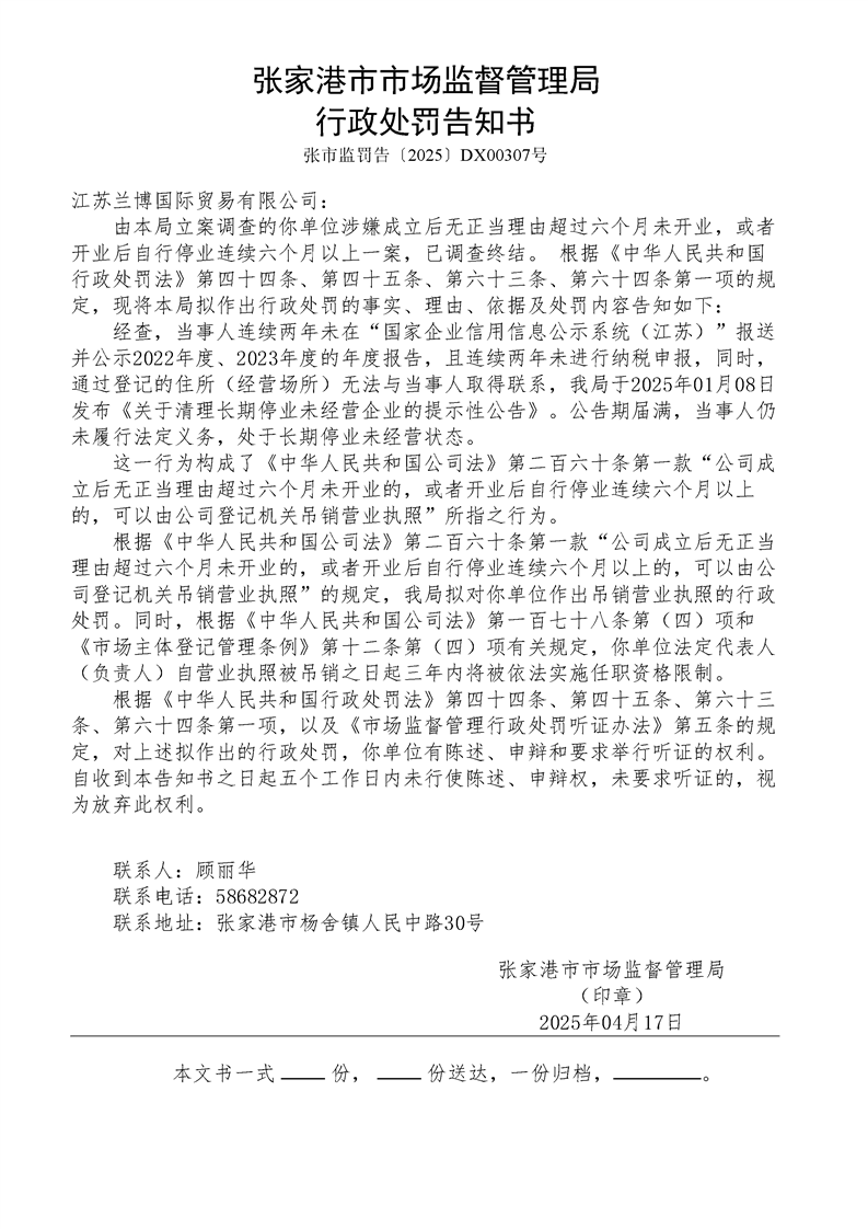
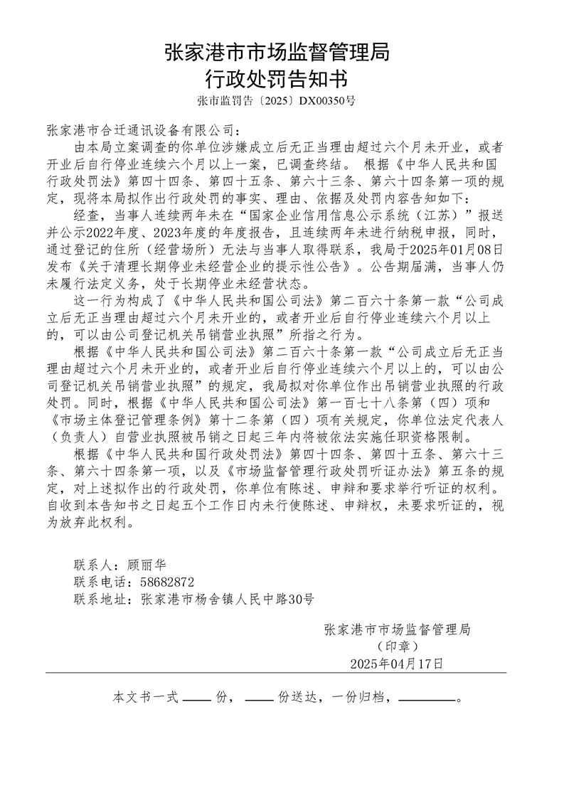
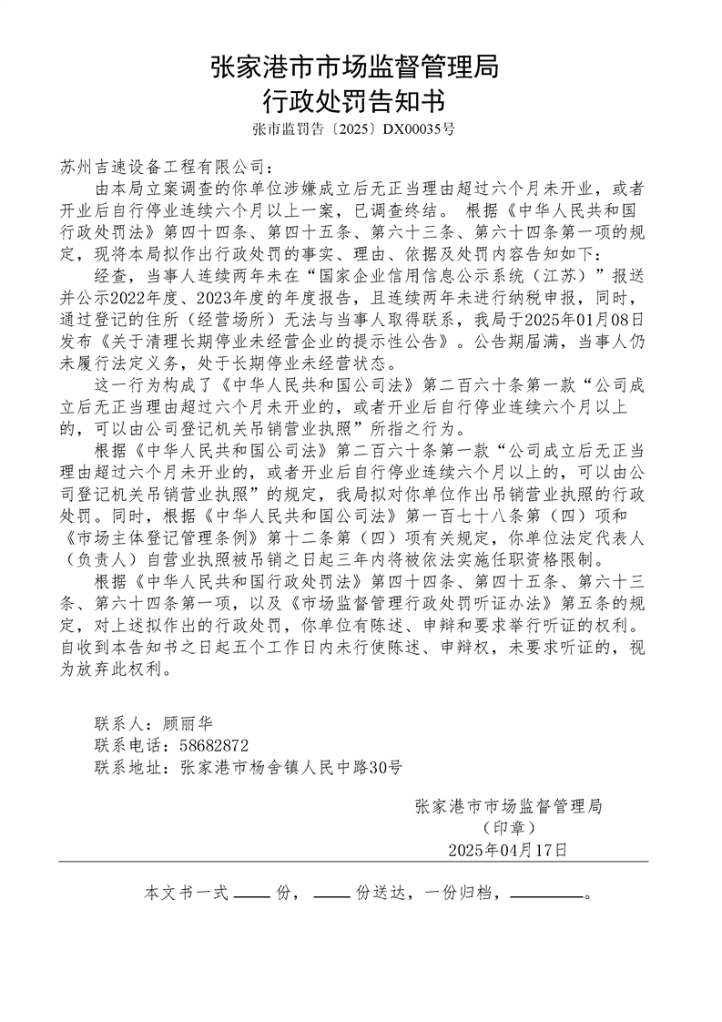
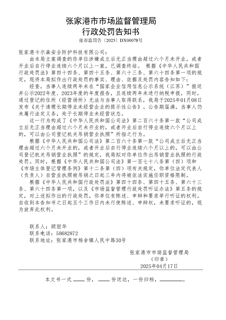
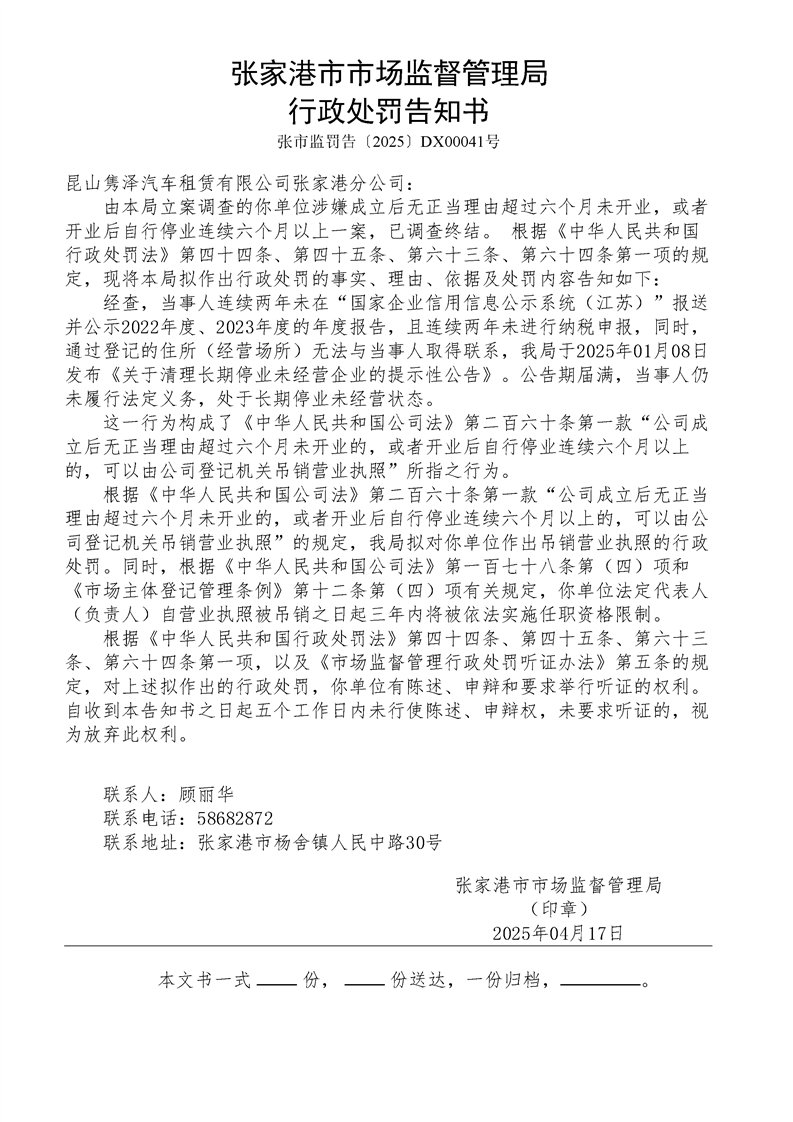
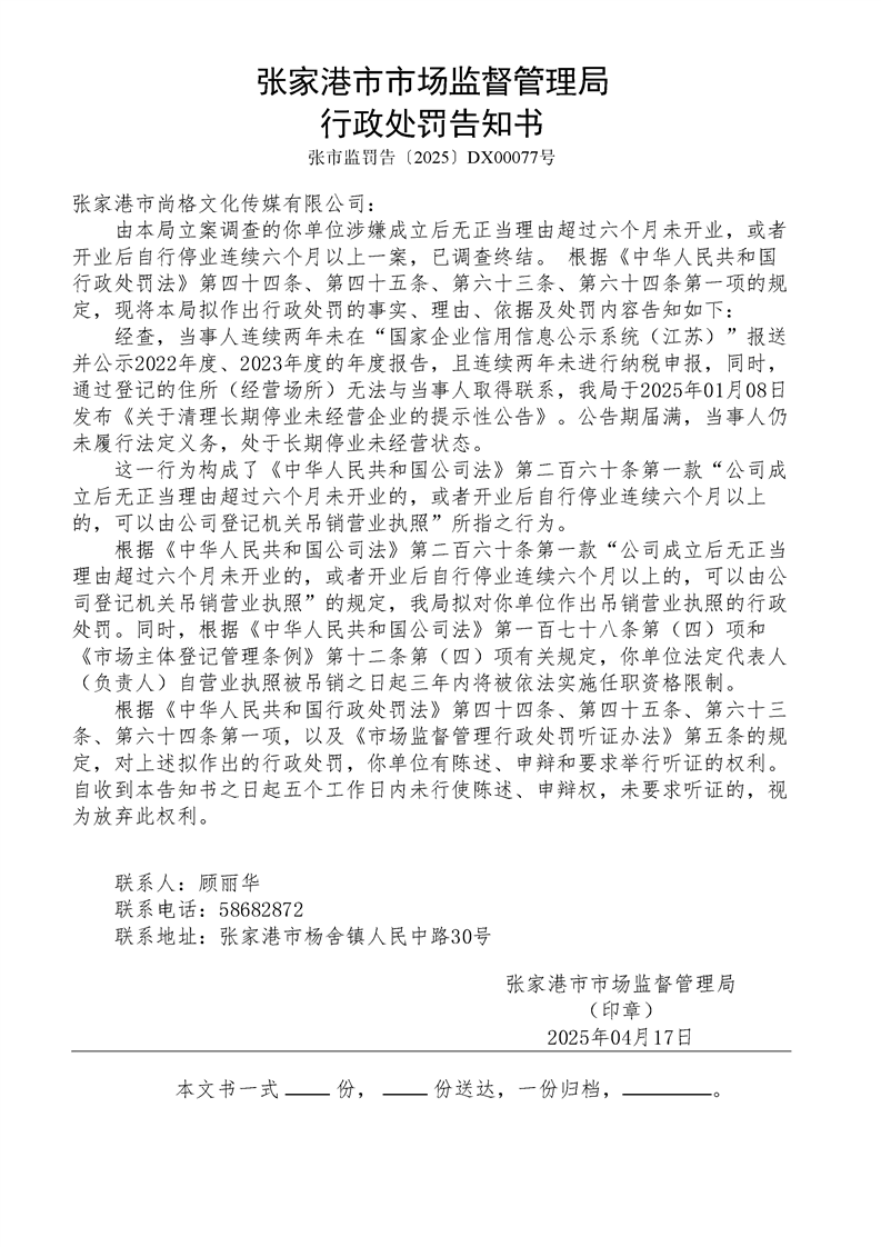
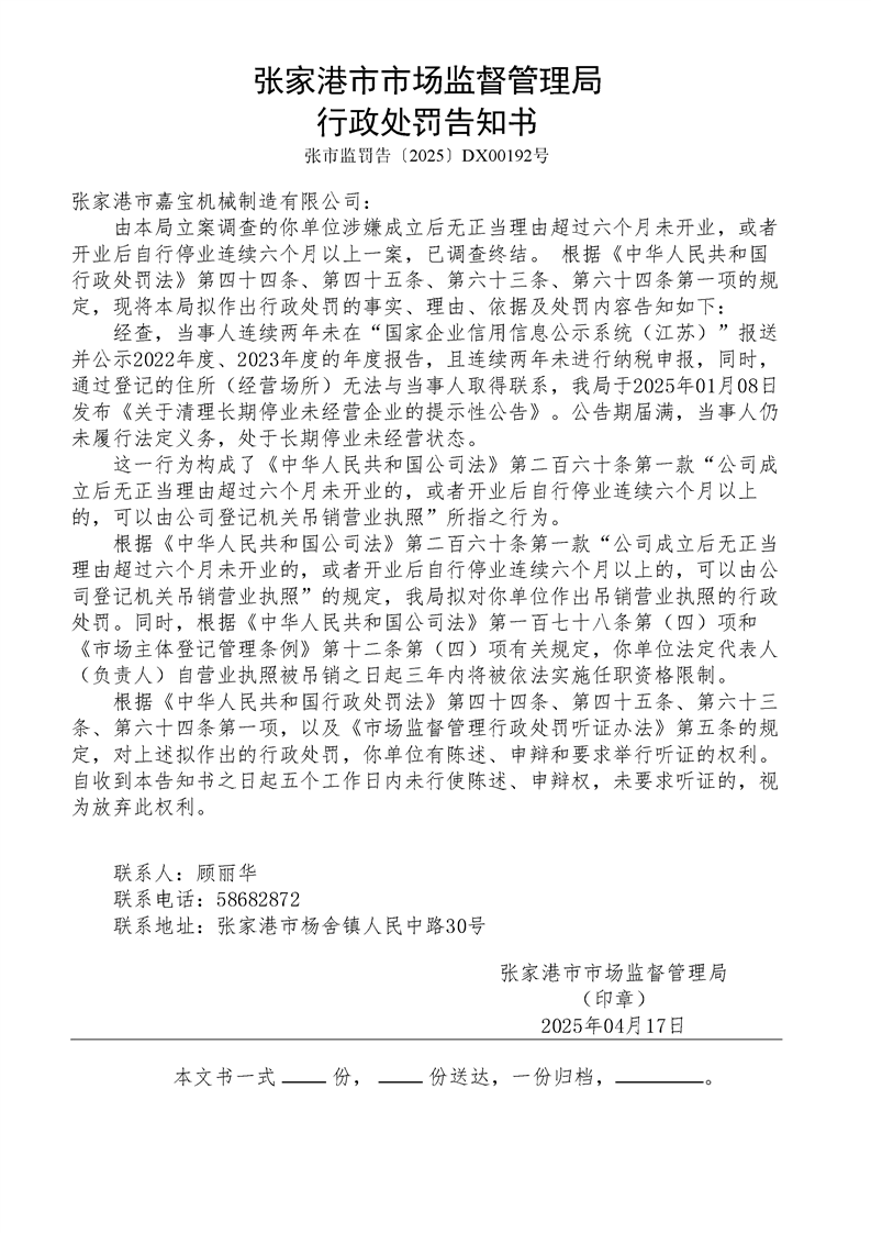
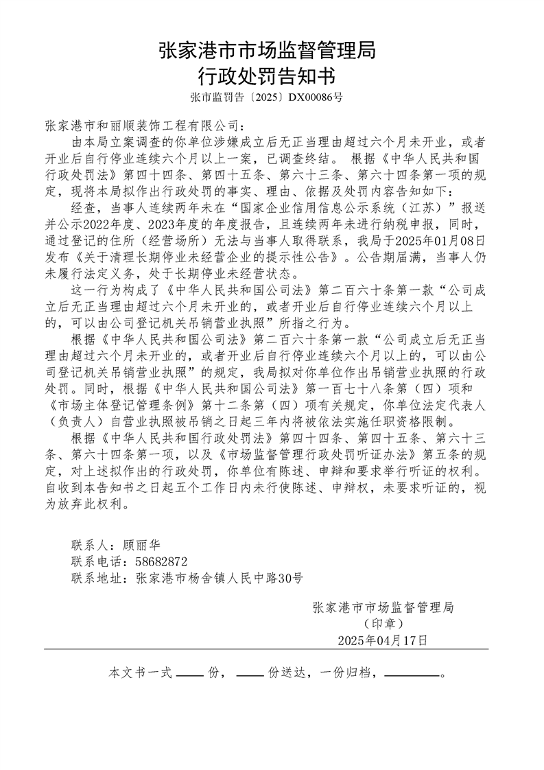
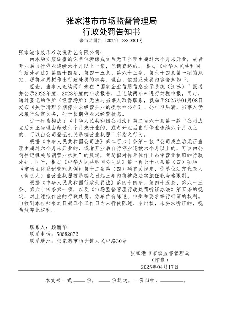
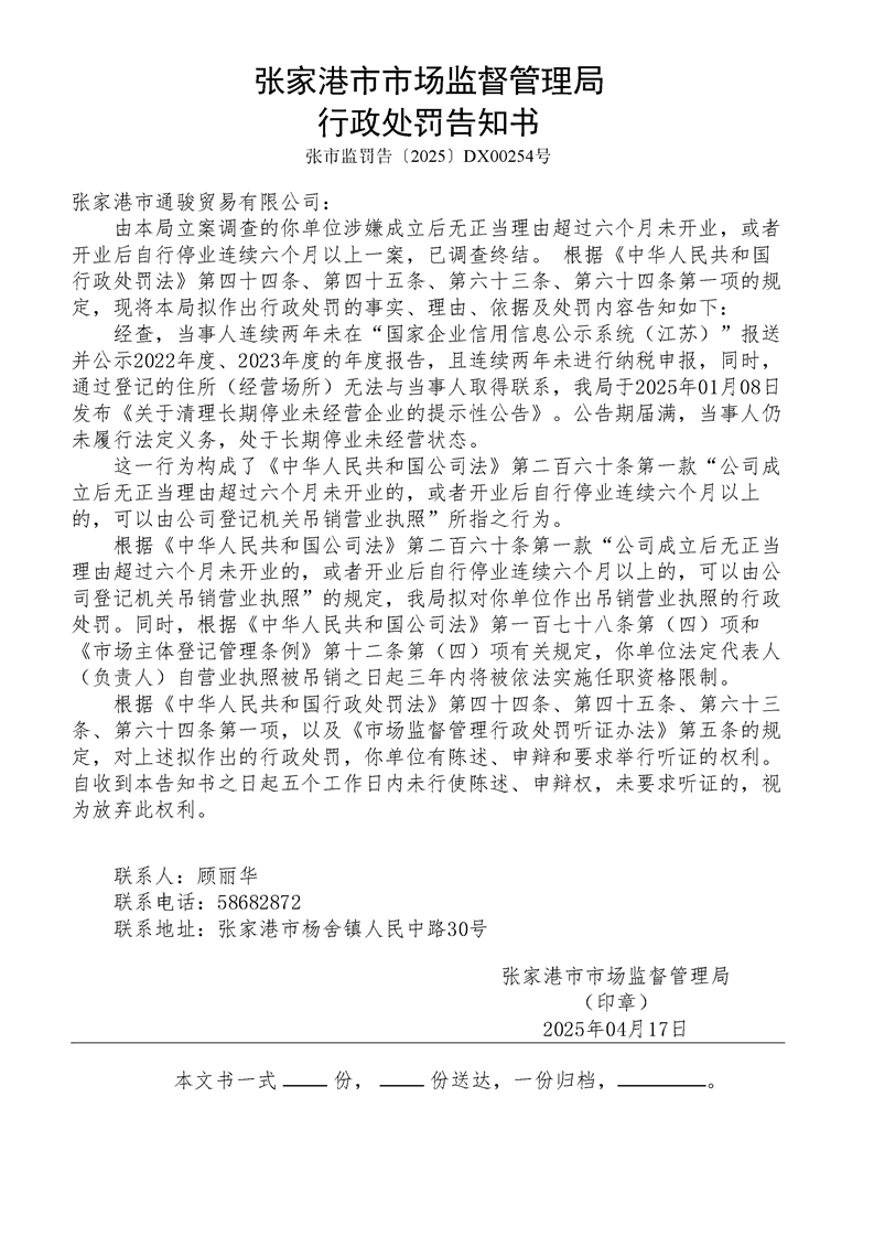
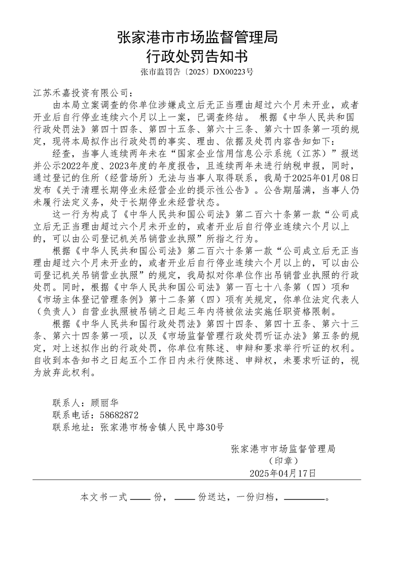
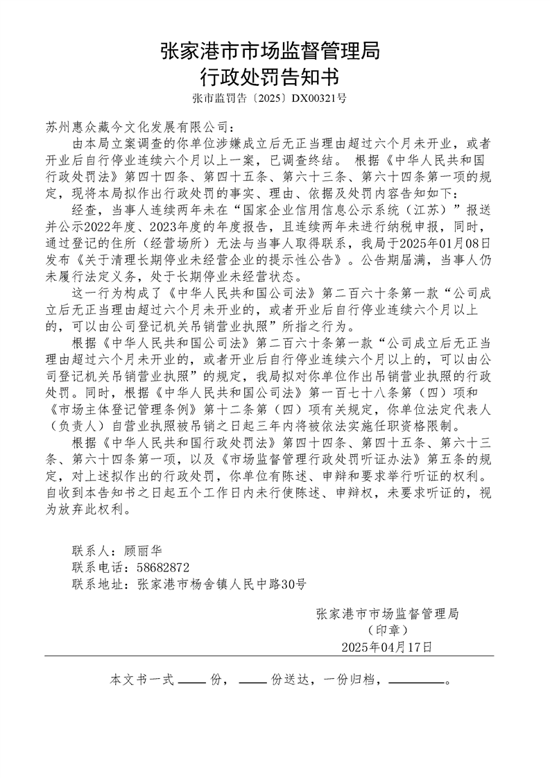
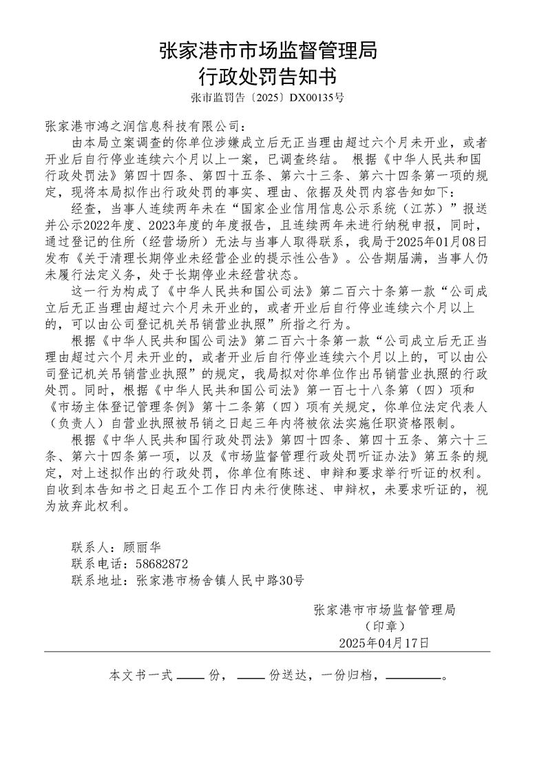
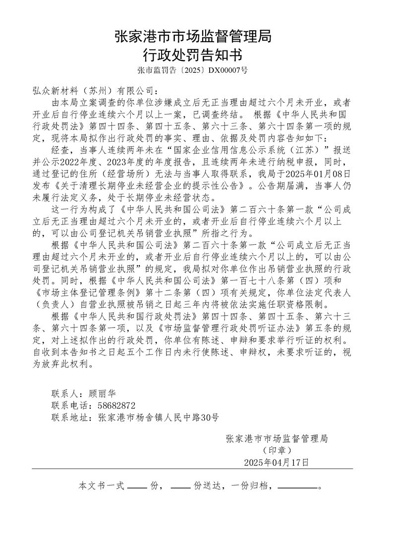
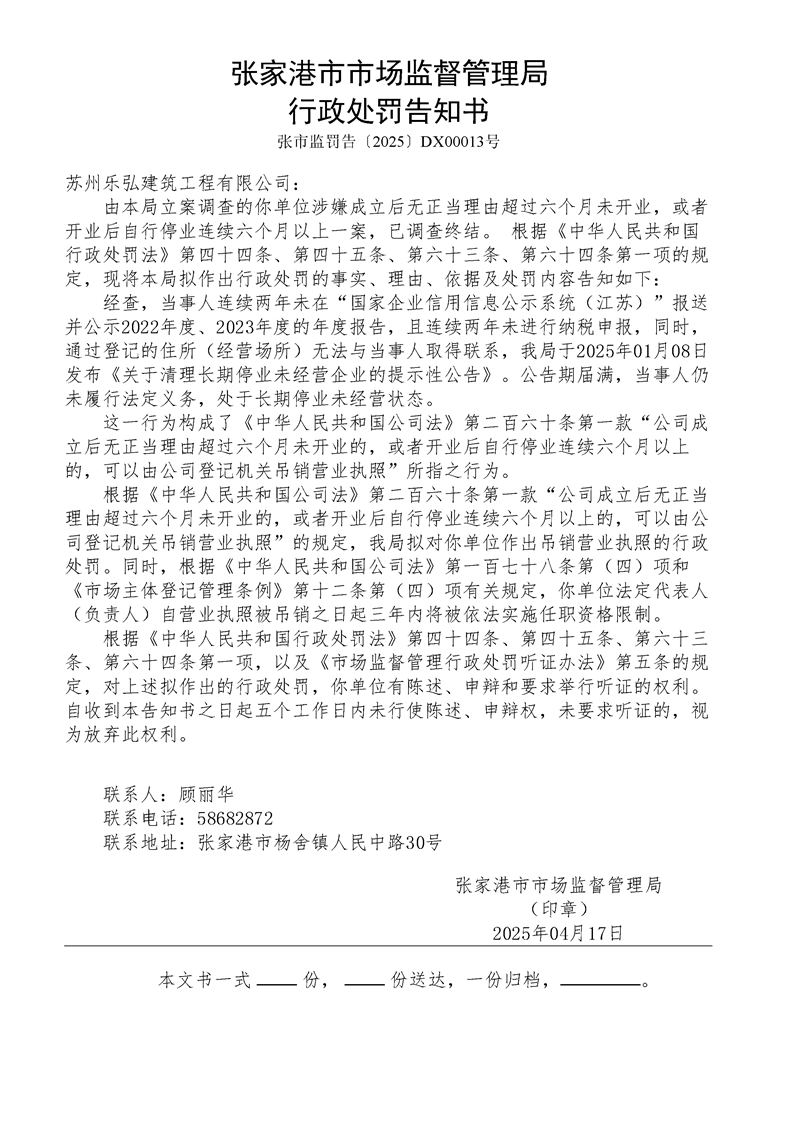
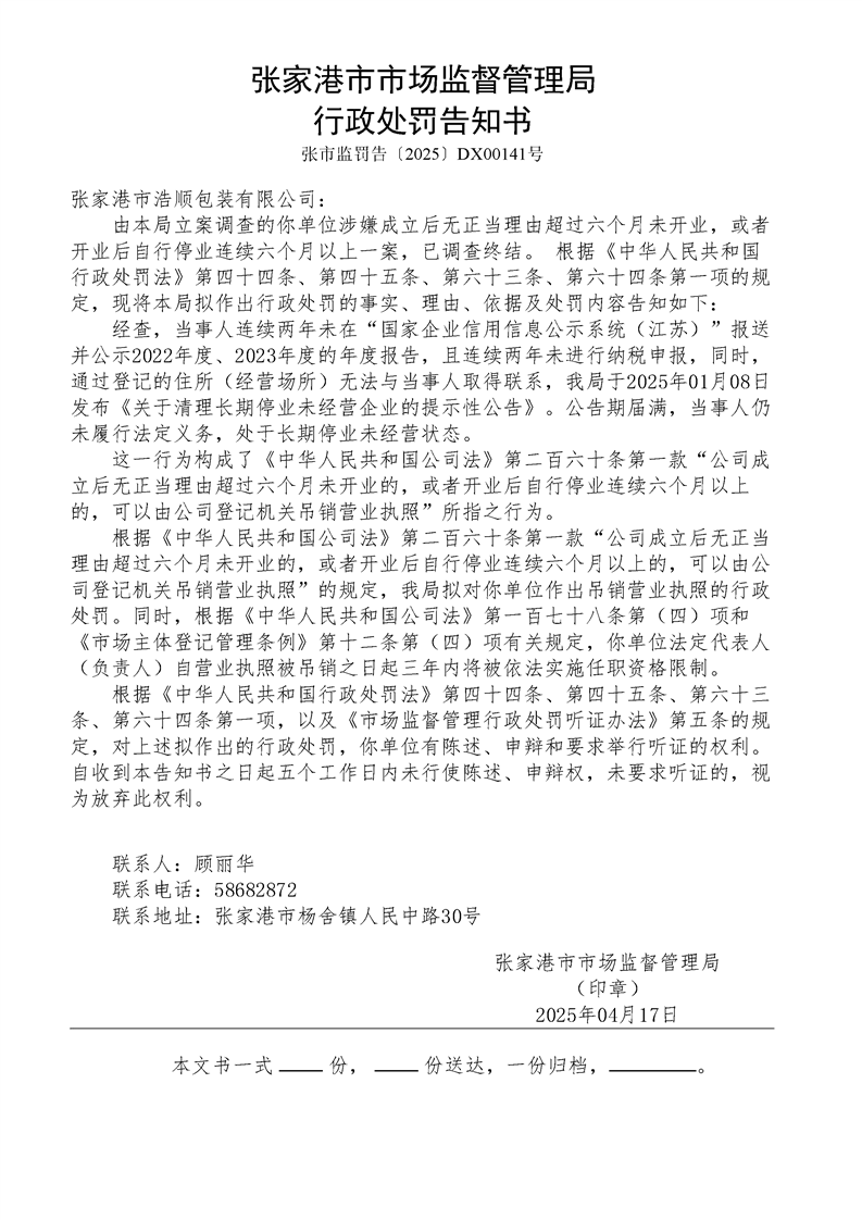
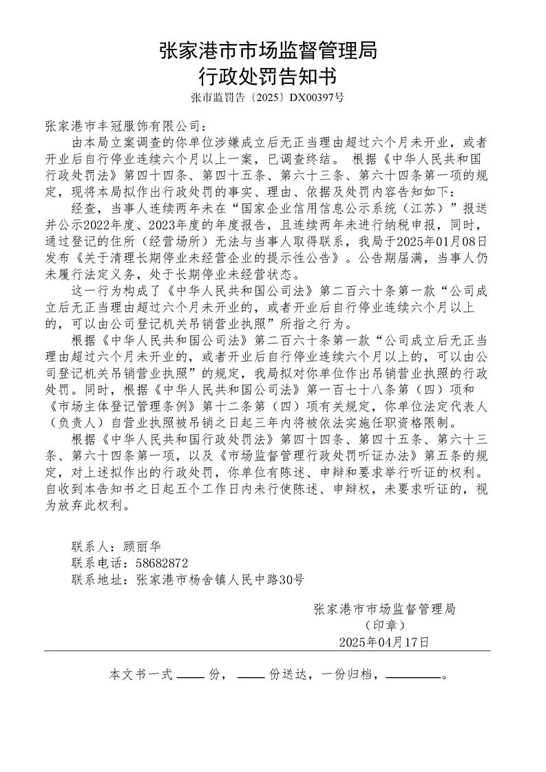
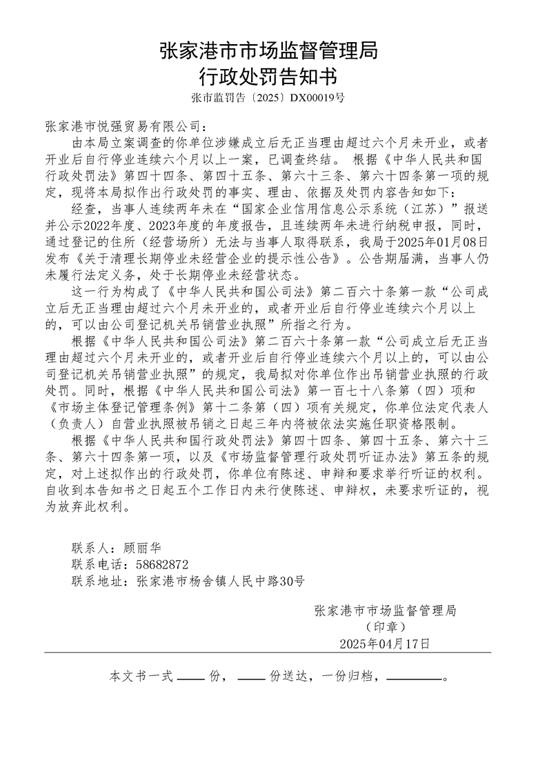
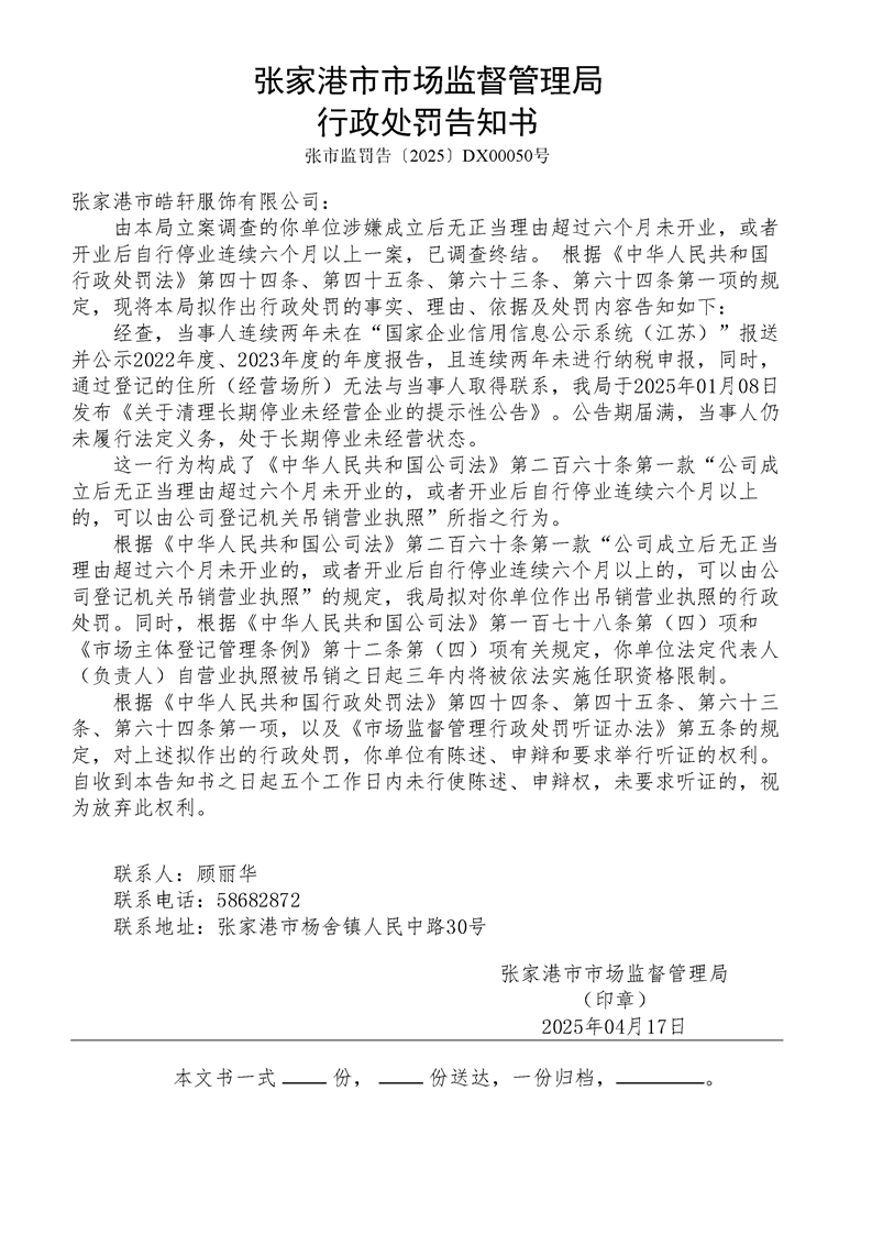
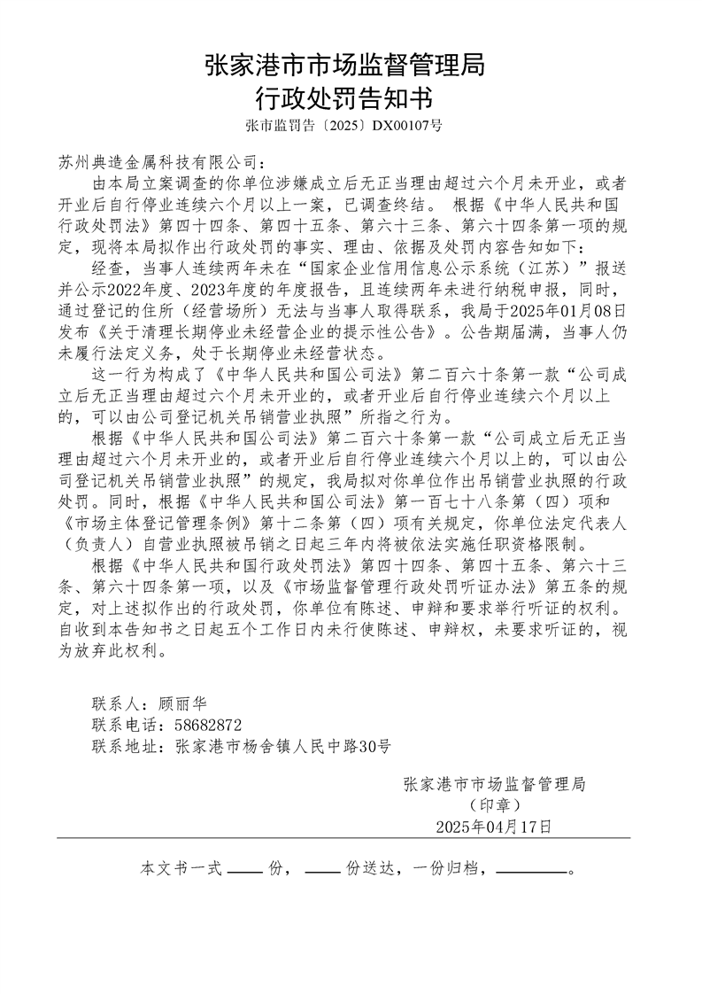
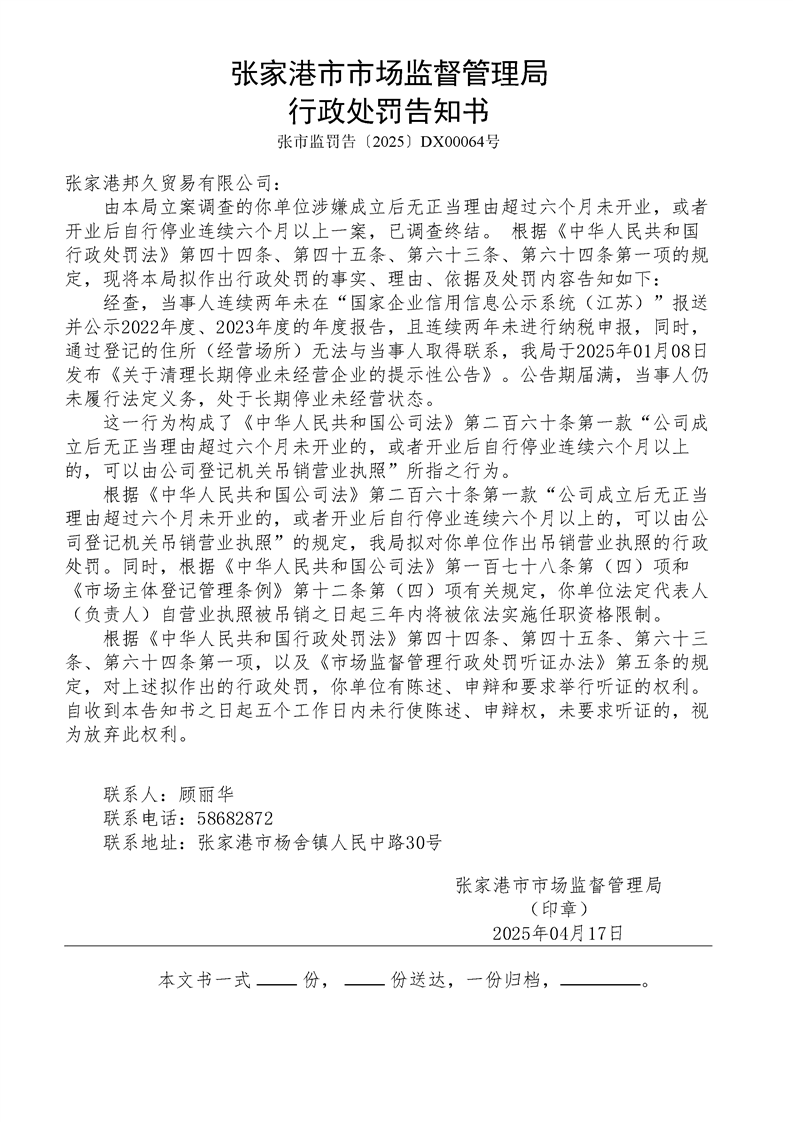
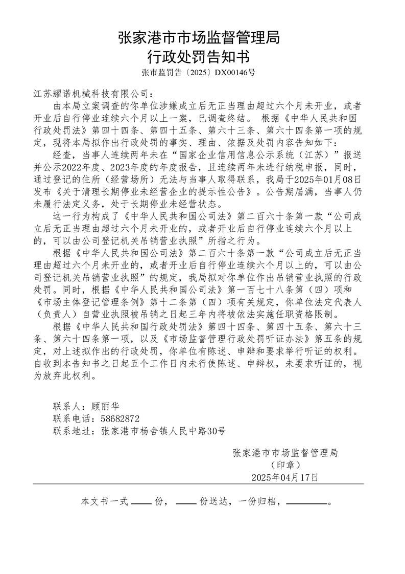
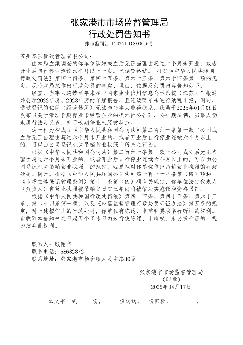
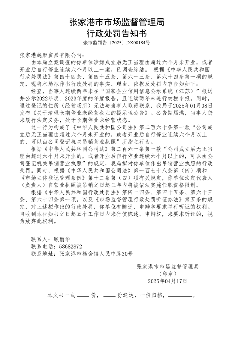
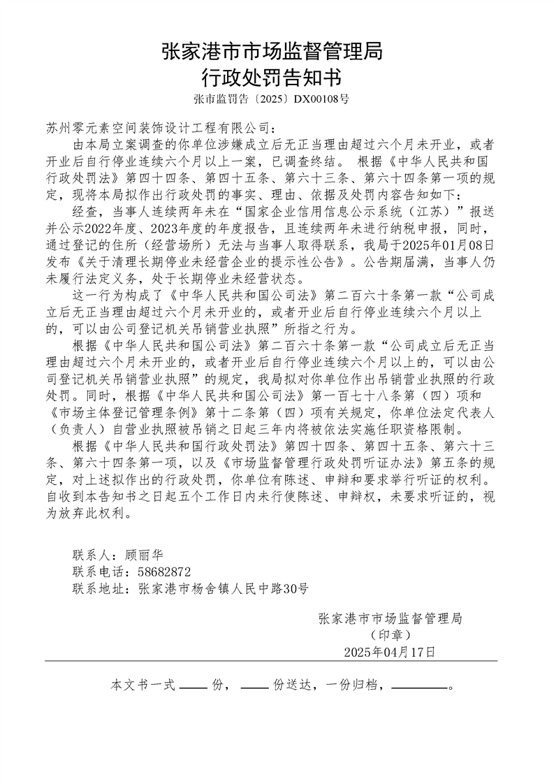
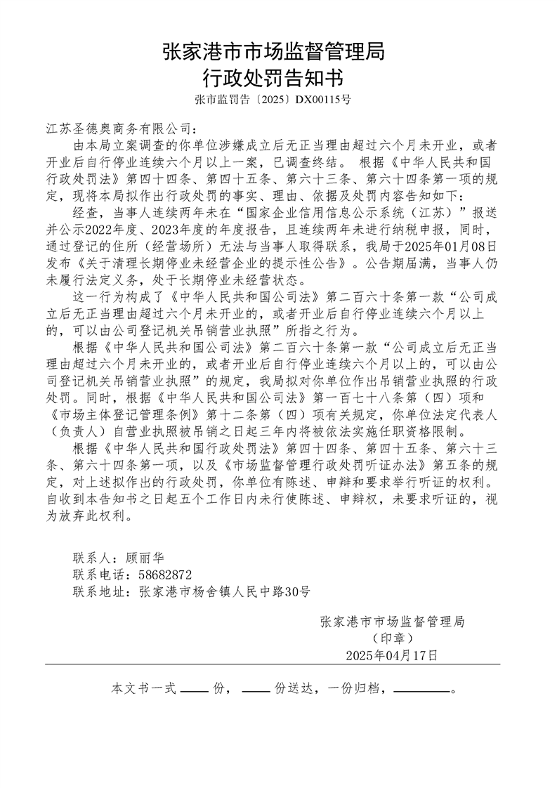
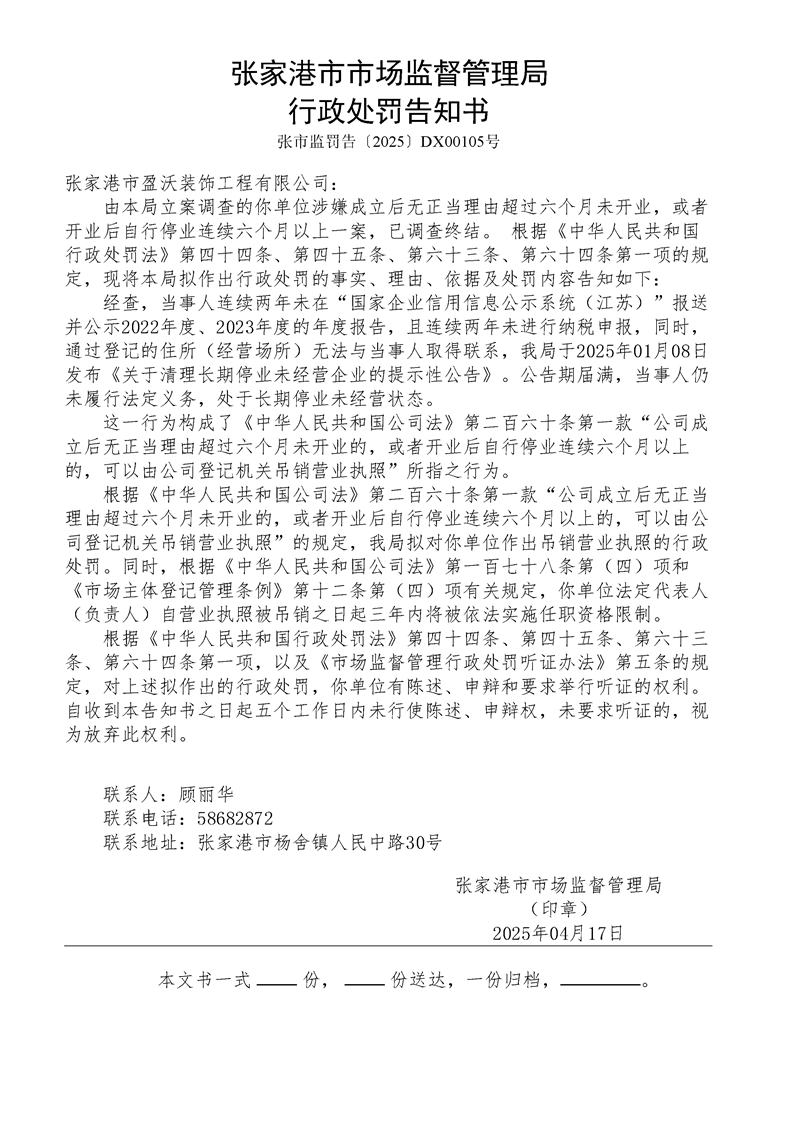
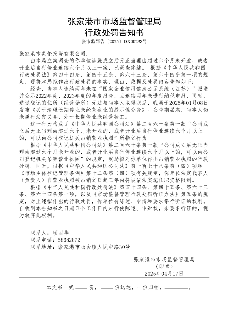
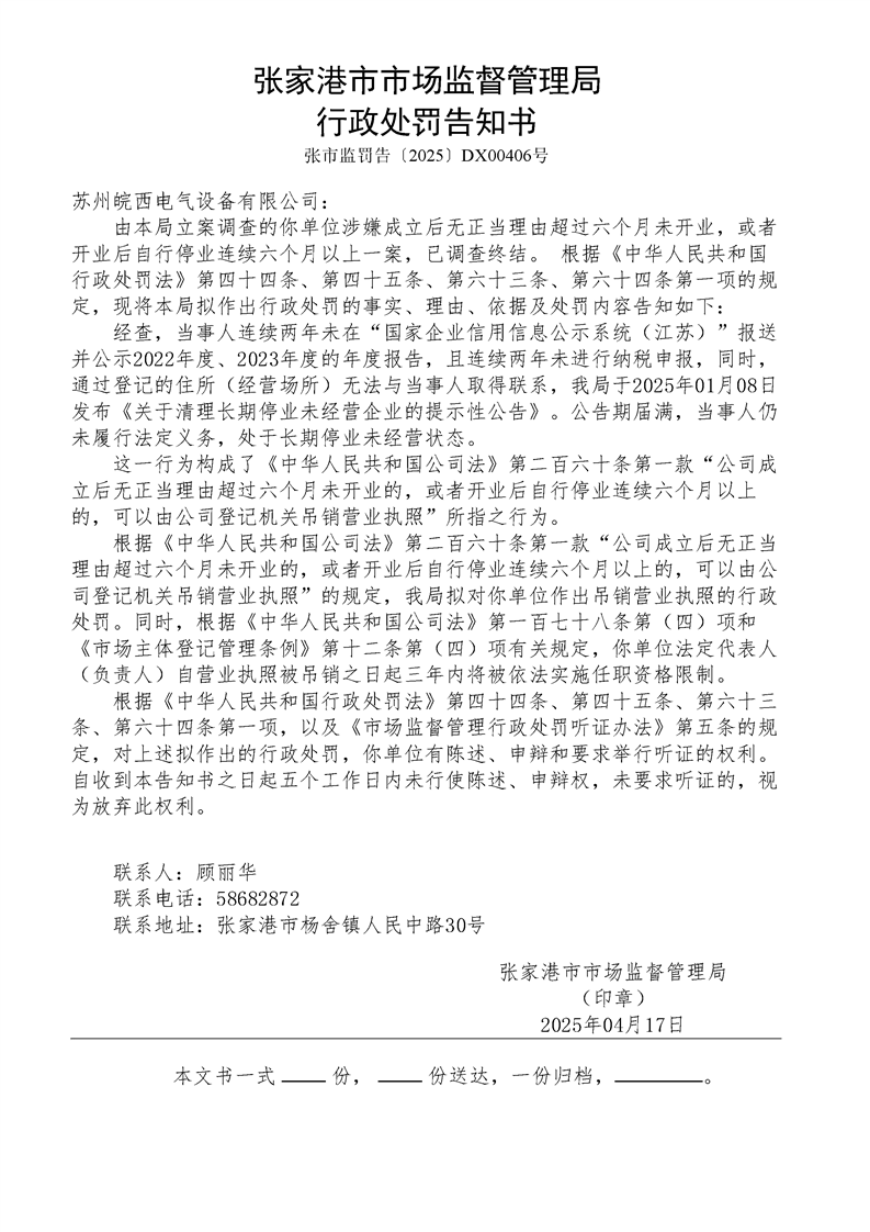
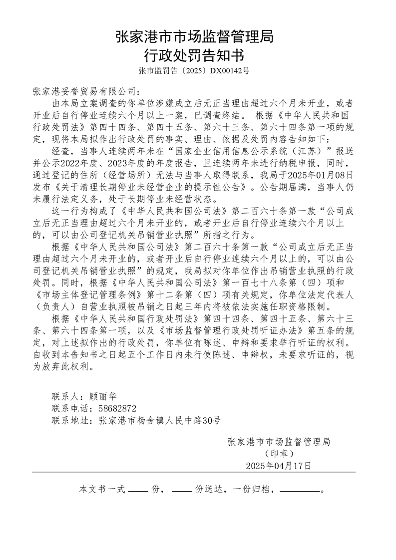
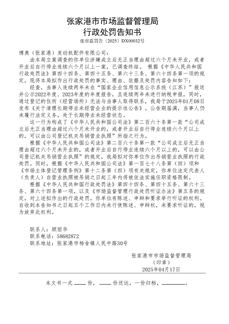
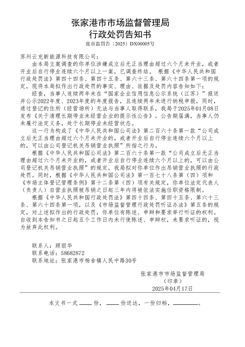
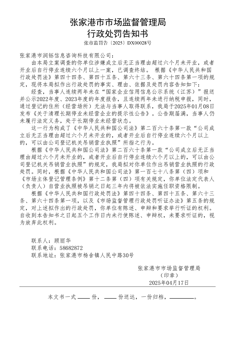
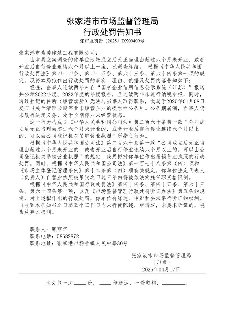
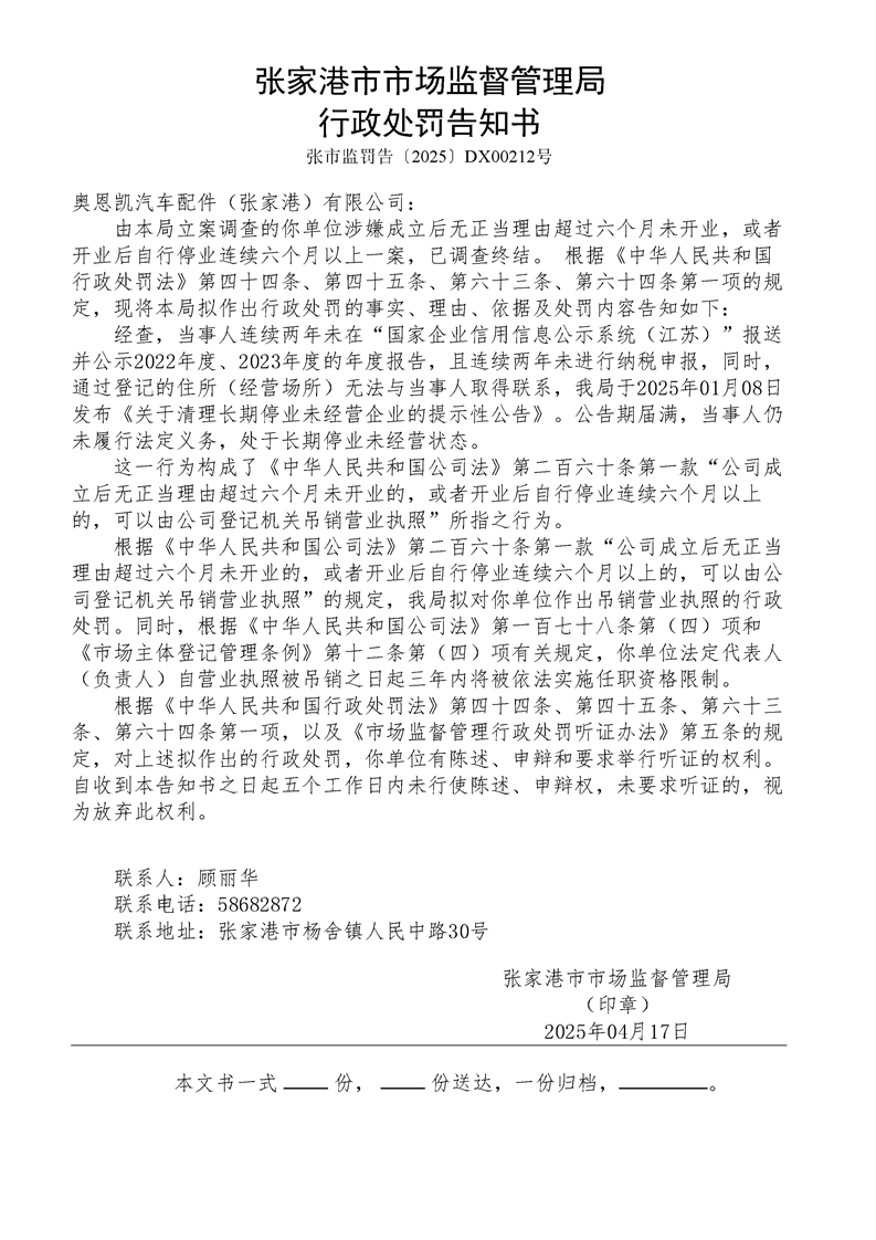
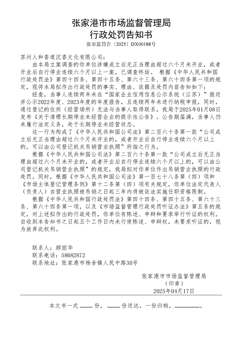
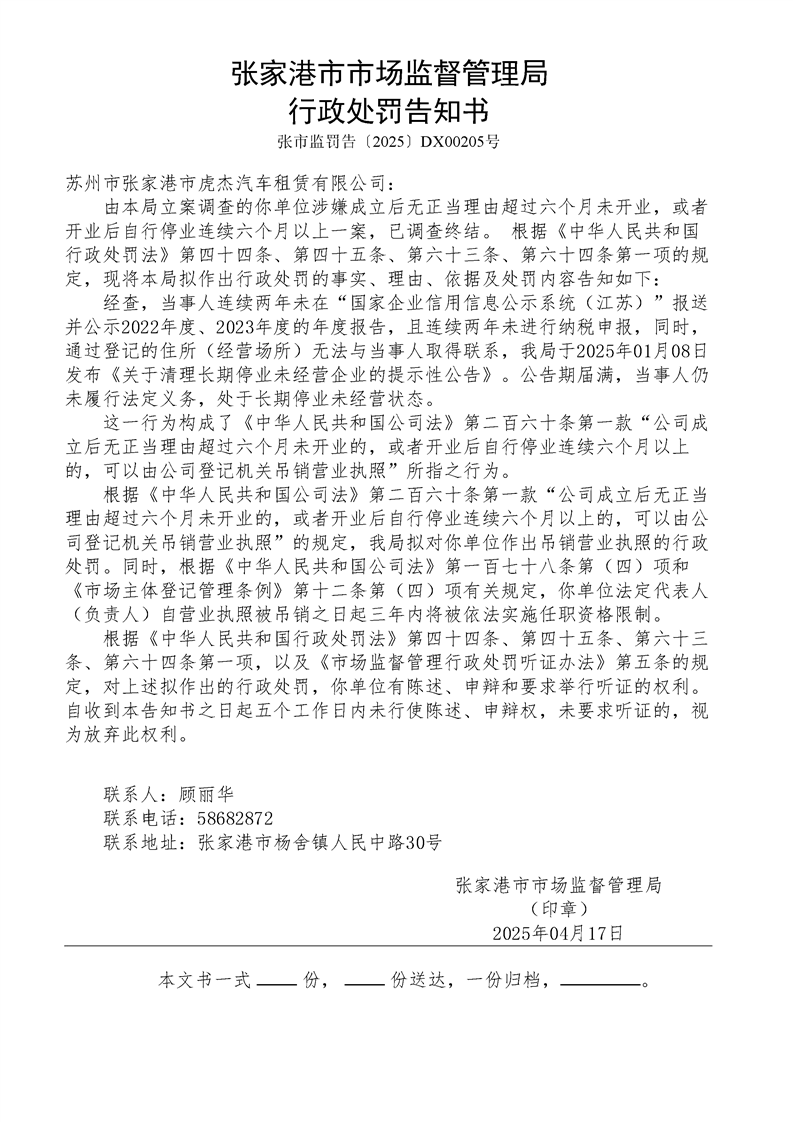
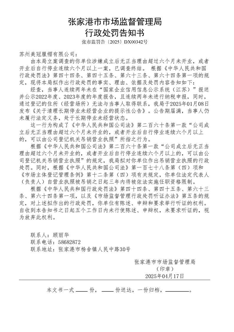
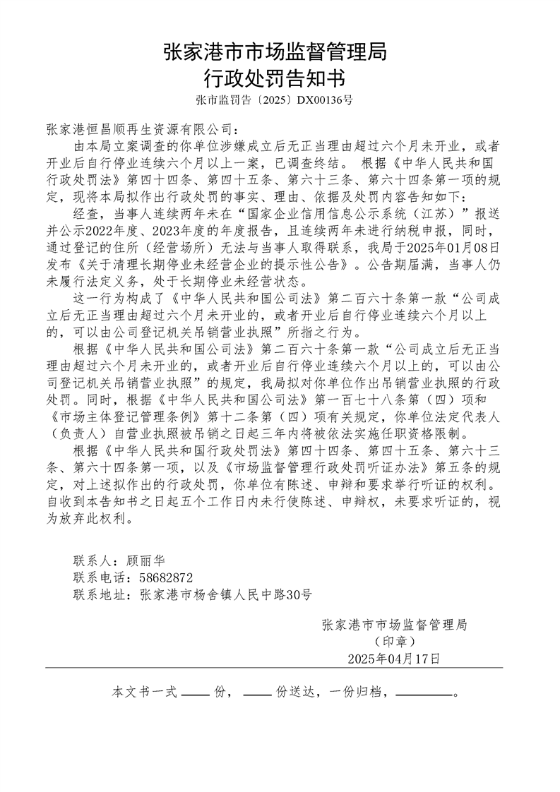
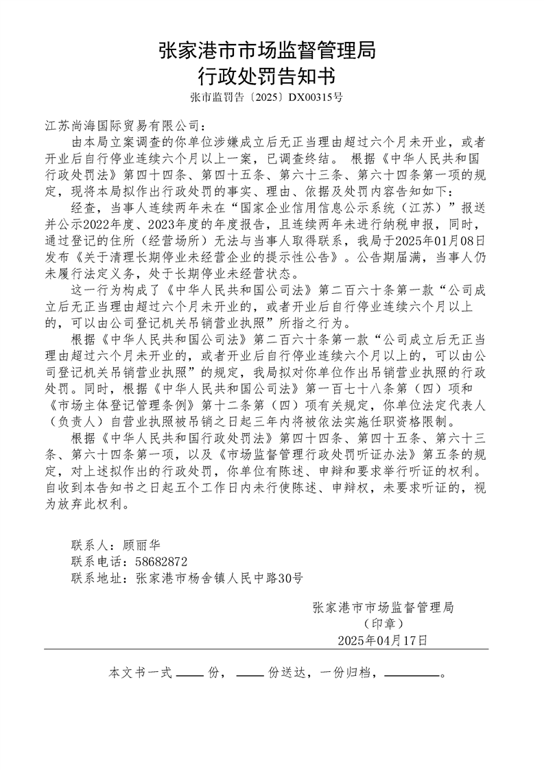
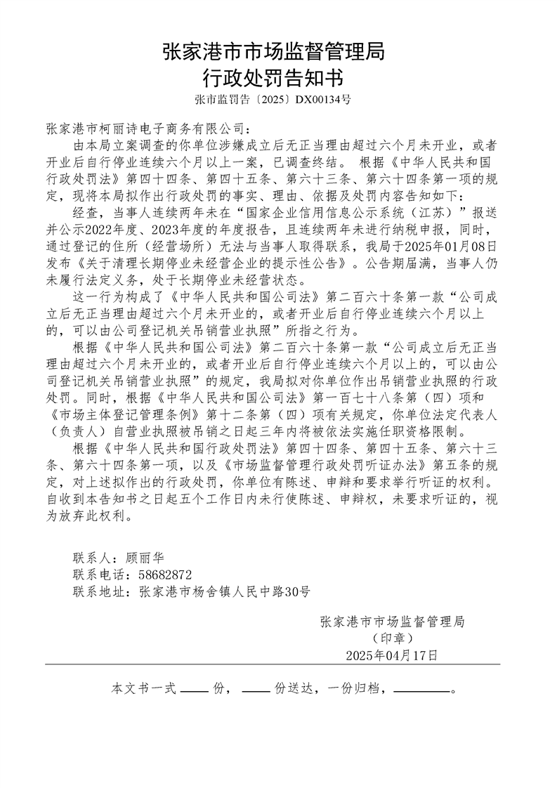
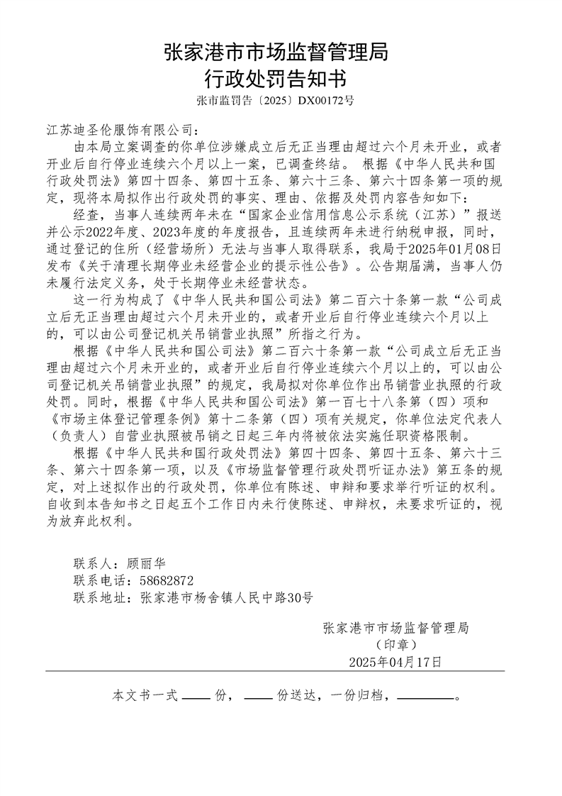
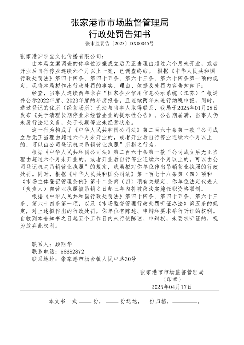
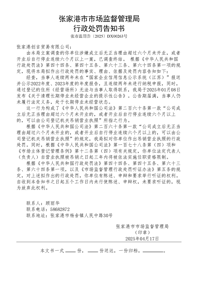
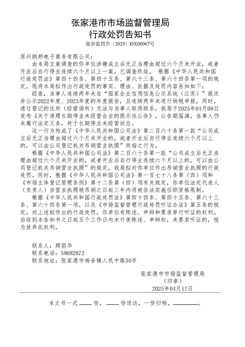
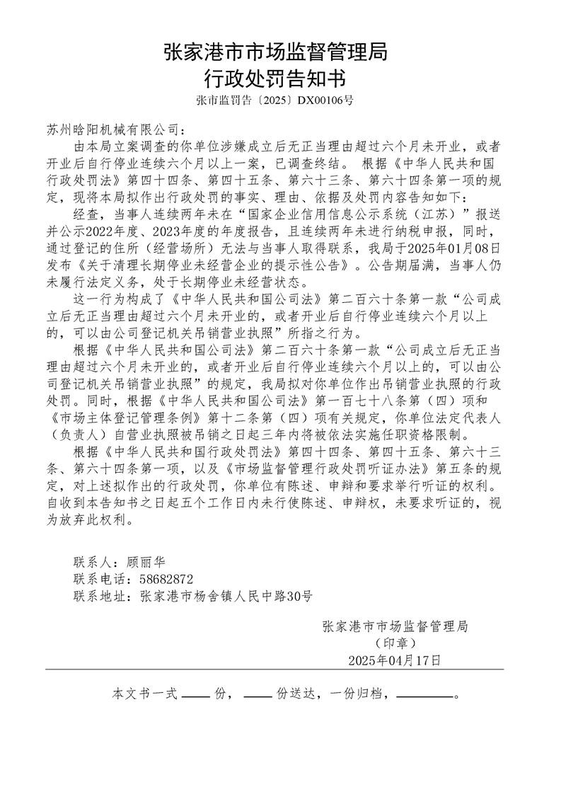
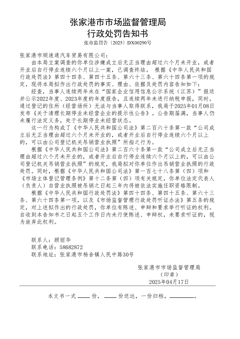
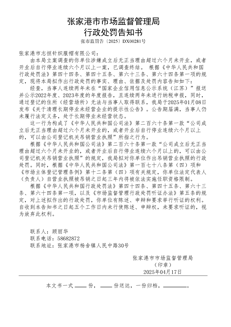
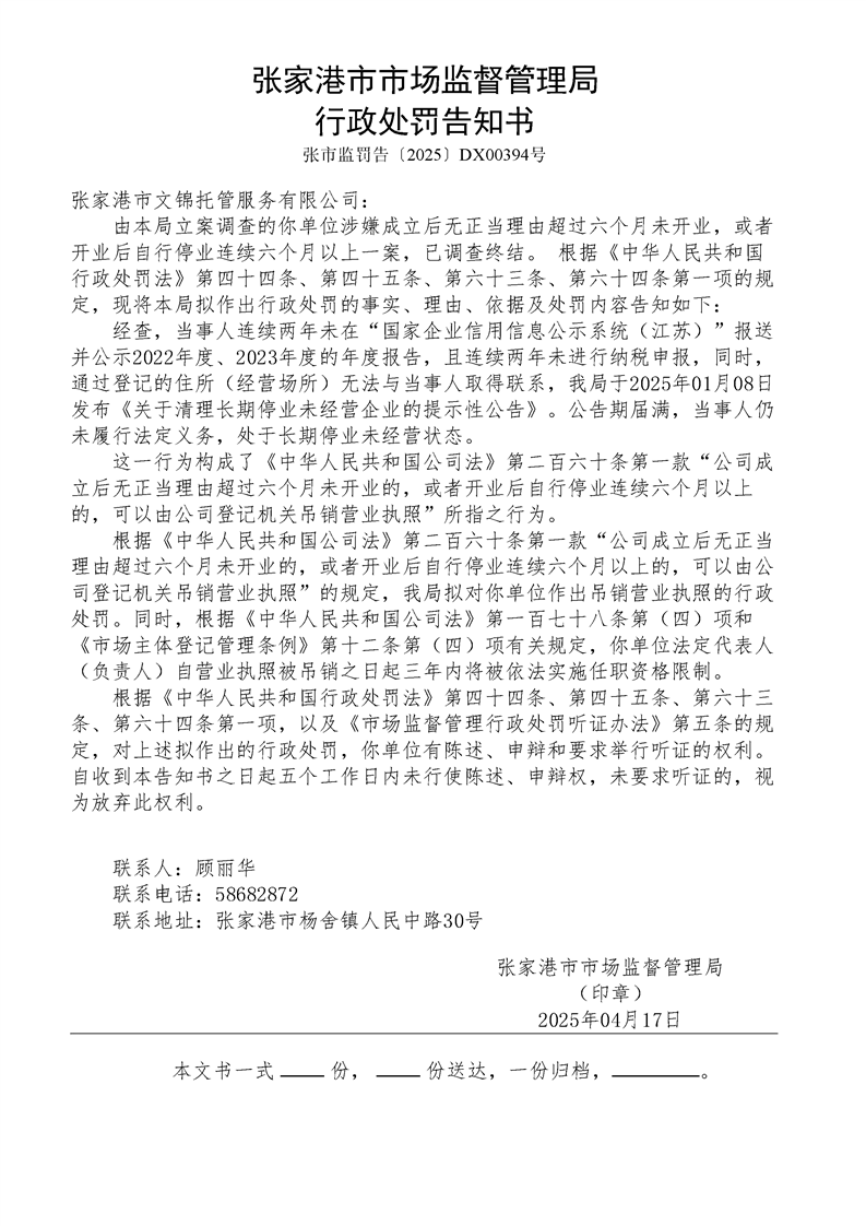
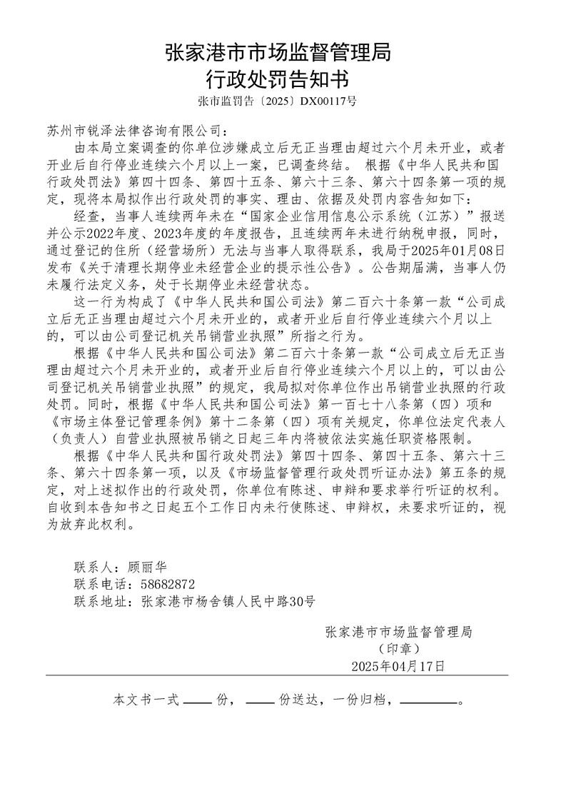
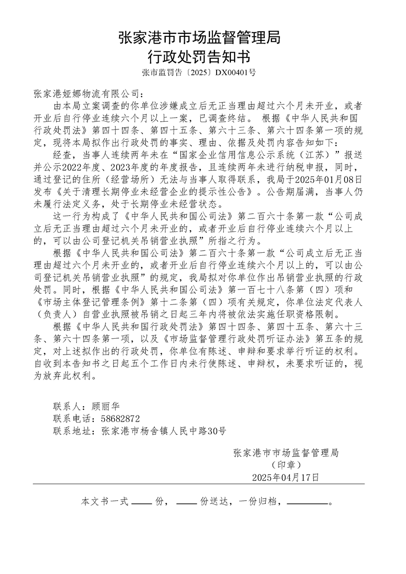
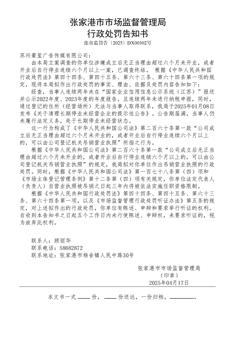
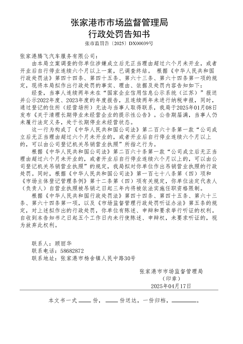
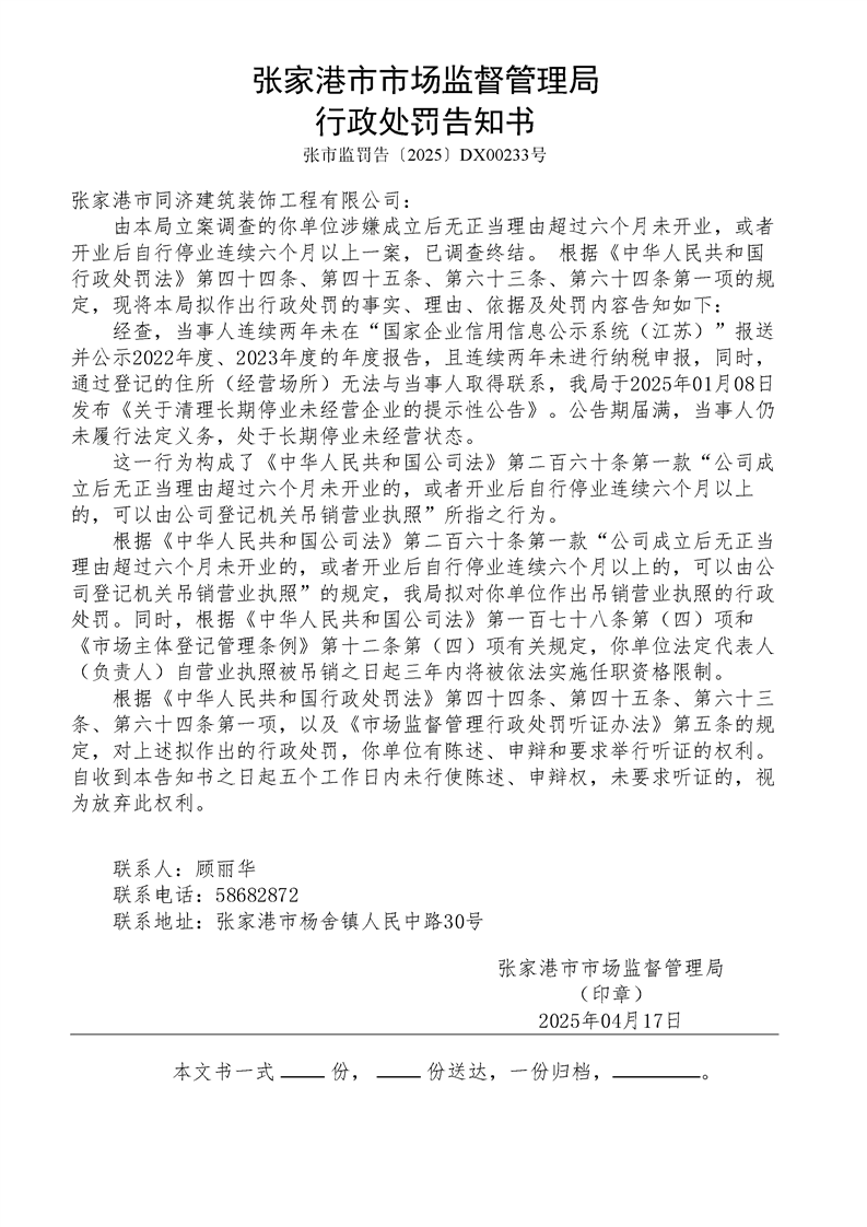
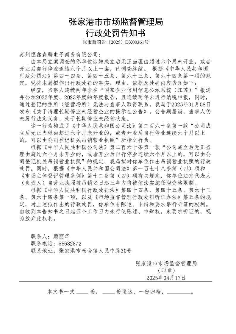
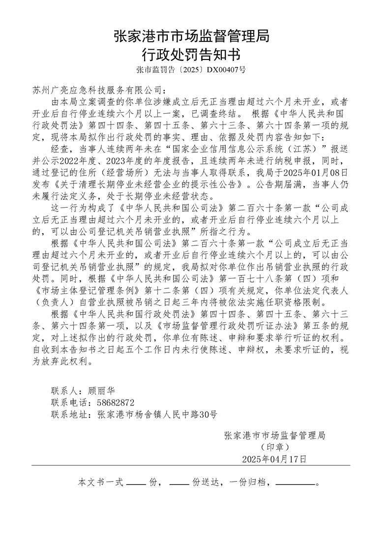
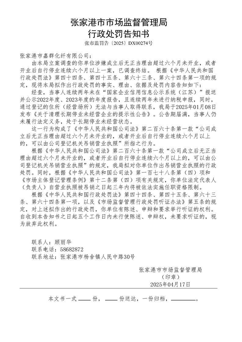
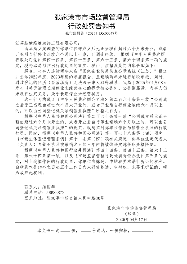
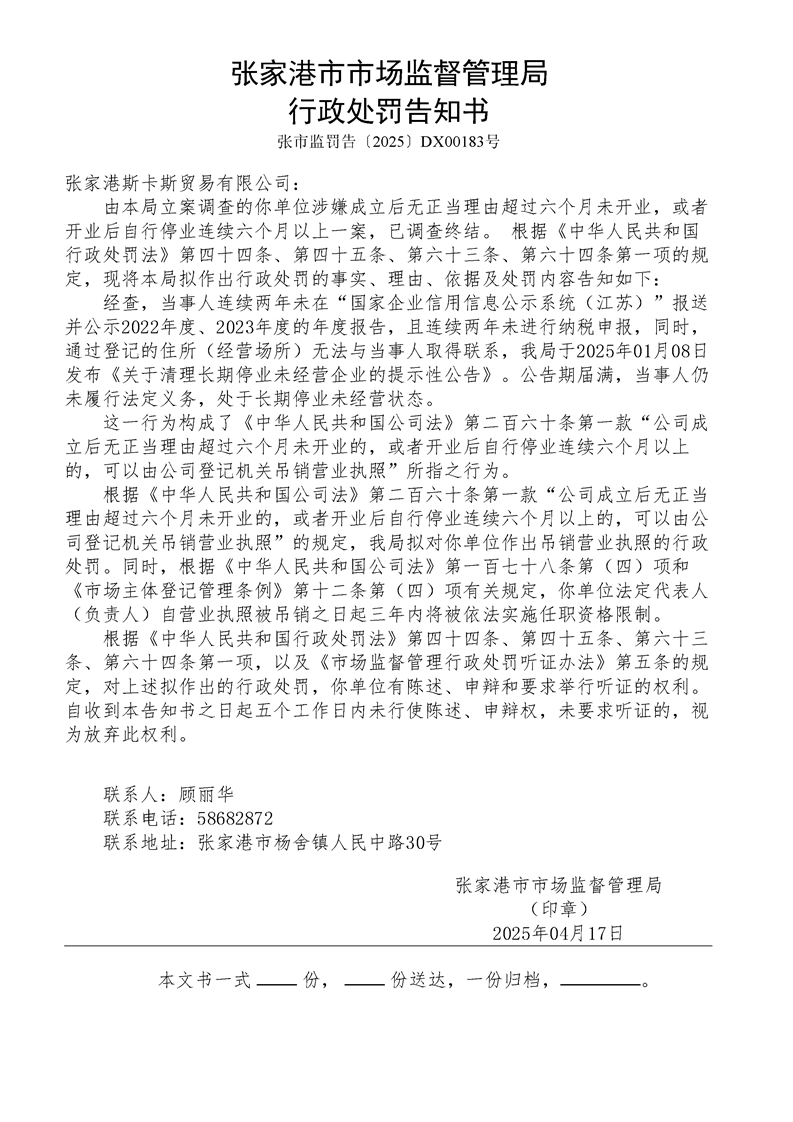
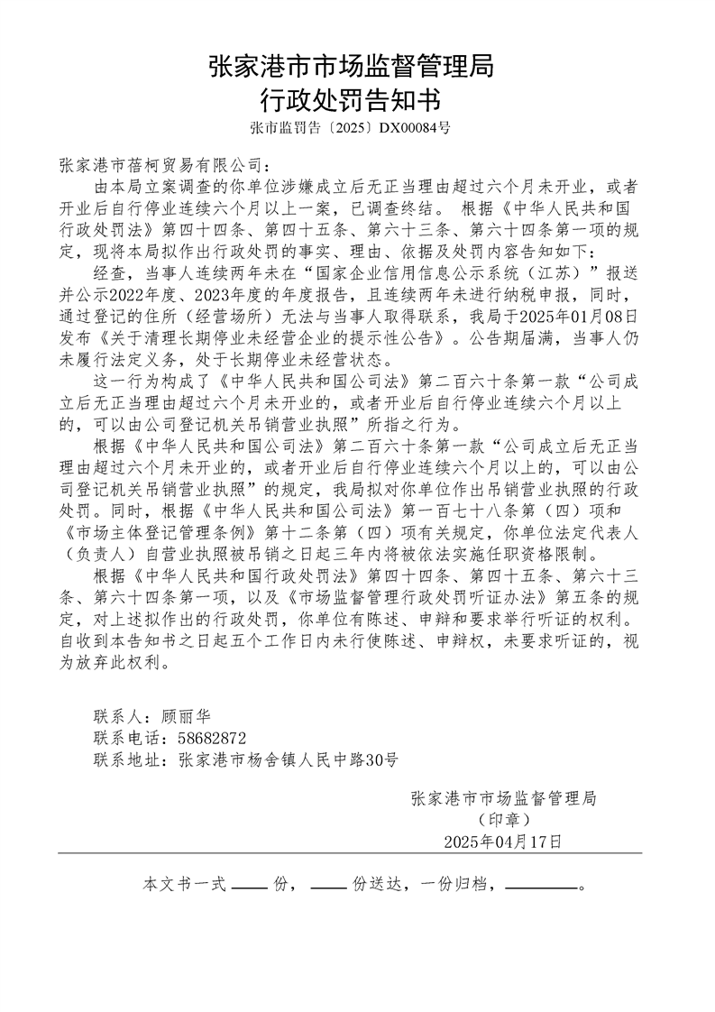
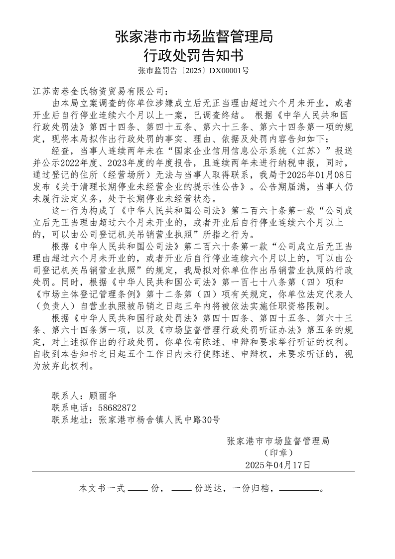
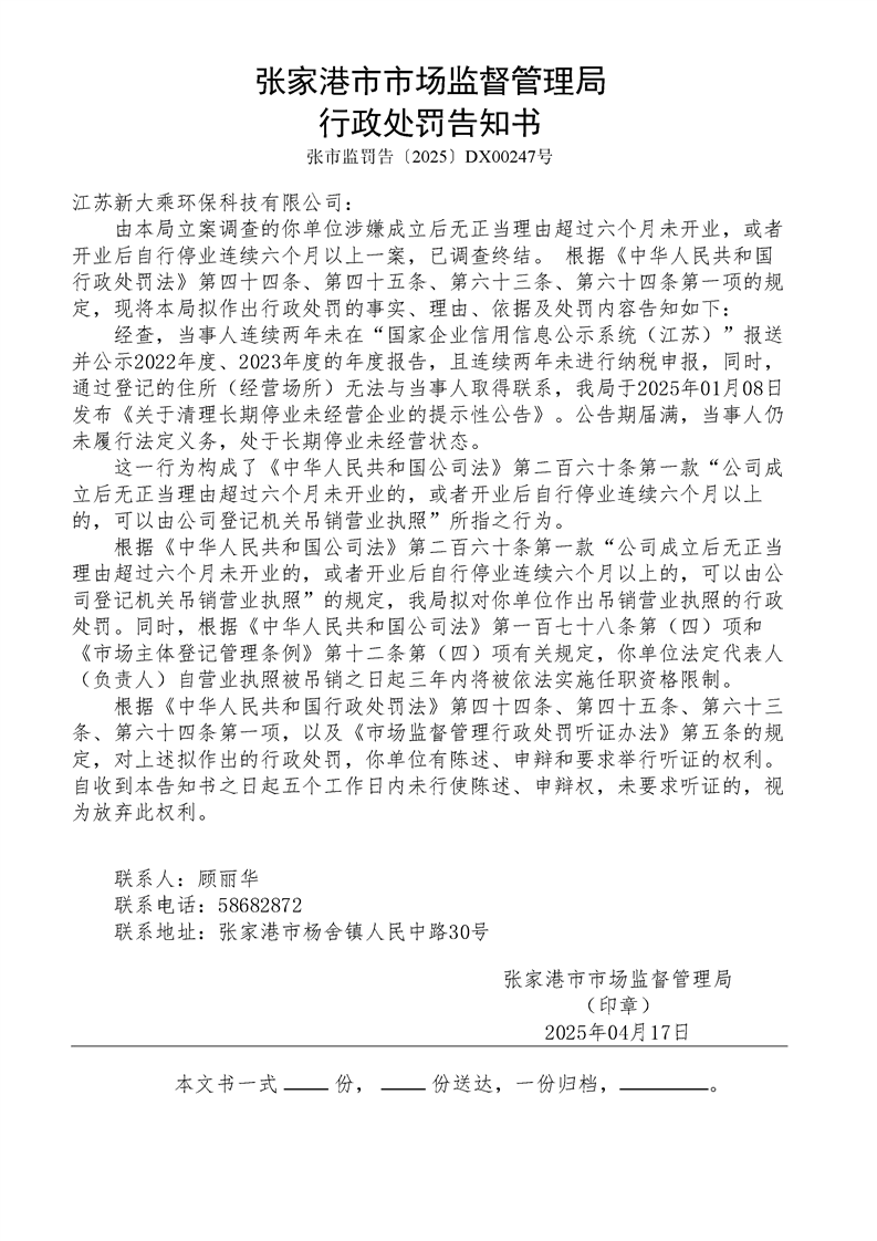
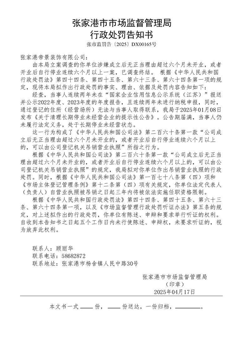
张家港市市场监督管理局行政处罚告知公告(公司)

来源:张家港市市场监督管理局发布时间:2025-04-17 13:14:36访问量:字体















































































































































































































































































































































































































































扫一扫在手机打开当前页
分享:
分享文章到
TOP 打印 关闭
点击收藏
回到顶部
Baidu
map