EN
繁體
智能问答
无障碍
适老版
首页
新闻中心
走进港城
信息公开
政务服务
互动交流
数据开放
新闻中心
港城要闻
政声传递
通知公告
部门动态
区镇动态
视频新闻
走进港城
港城视频
信息公开
政府领导
最新信息公开
政策法规
重点领域信息公开
政策文件库
政务公开专题
政务服务
个人服务
法人服务
公共服务
其他服务
专题服务
绿色通道
互动交流
网上信箱
公众监督
意见征集
访谈直播
答问知识库
当前位置 >
首页
>
预算╱决算
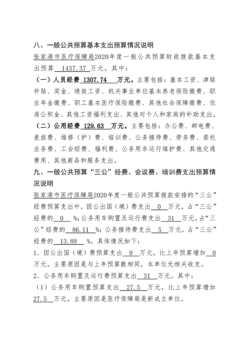
张家港市医疗保障局2020年度部门预算公开
来源:
张家港市医疗保障局
发布时间:
2020-02-07 17:00:00
访问量:
字体
【
大
中
小
】
扫一扫在手机打开当前页
分享:
分享文章到
取消
分享
TOP
打印
关闭
点击收藏
点击分享
分享到:
回到顶部
map